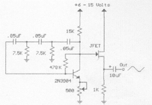
Este circuito utiliza dos transistores para obtener señales sinusoidales de baja frecuencia. Lo encontramos en documentación de 1990. Se pueden utilizar transistores equivalentes. La frecuencia con los valores indicados ronda los 600 Hz.

Este circuito utiliza dos transistores para obtener señales sinusoidales de baja frecuencia. Lo encontramos en documentación de 1990. Se pueden utilizar transistores equivalentes. La frecuencia con los valores indicados ronda los 600 Hz.
