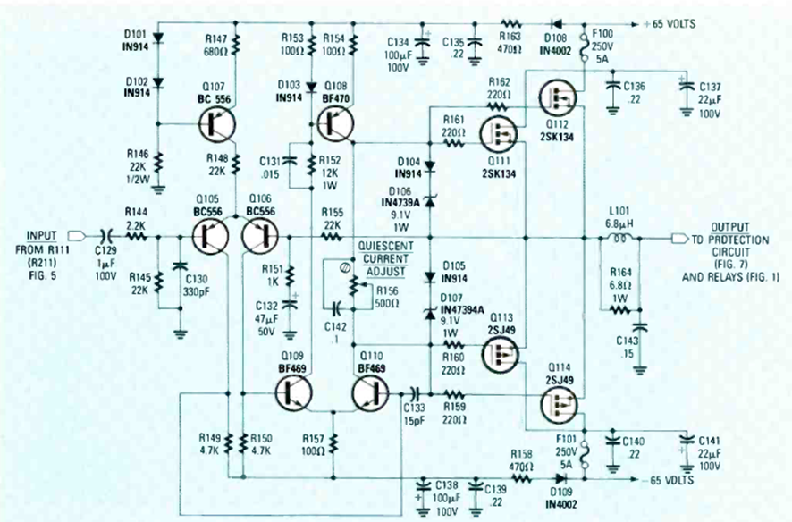
Este circuito de alta potencia se encontró en la revista Radio Electronics de julio de 1986 y requería una fuente de alta corriente. Se pueden probar MOSFET equivalentes.
En la figura tenemos un circuito biestable que acciona LEDs de toques de aleación y desconecta datos...
Es un instrumento de utilidad para quien trabaja con la red eléctrica como, por ejemplo,...
Como hemos visto, el circuito integrado 555 es uno de los temporizadores más populares y encuentra...