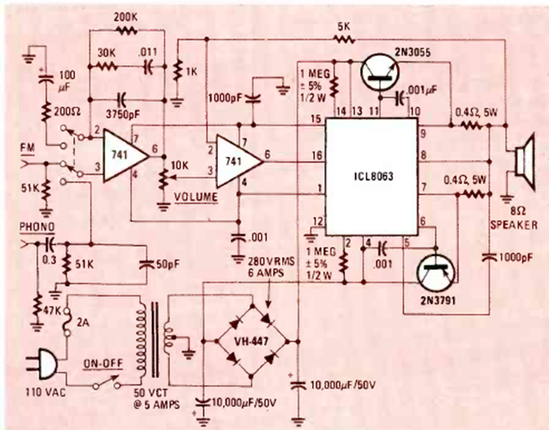
Este amplificador de 50 W fue encontrado en Radio Electronics en noviembre de 1983. El circuito es adecuado para el caso e incluye un preset con control de tono utilizando componentes comunes.
En la figura tenemos un circuito biestable que acciona LEDs de toques de aleación y desconecta datos...
Es un instrumento de utilidad para quien trabaja con la red eléctrica como, por ejemplo,...
Como hemos visto, el circuito integrado 555 es uno de los temporizadores más populares y encuentra...