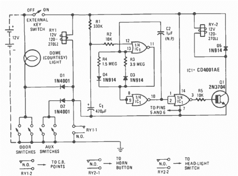
Este circuito fue encontrado en la revista Radio Electronics de diciembre de 1976. El circuito incluye una sirena pulsante de buena potencia. La activación se realiza mediante los interruptores de la luz de cortesía además de otros sensores.
En la figura tenemos un circuito biestable que acciona LEDs de toques de aleación y desconecta datos...
Es un instrumento de utilidad para quien trabaja con la red eléctrica como, por ejemplo,...
Como hemos visto, el circuito integrado 555 es uno de los temporizadores más populares y encuentra...