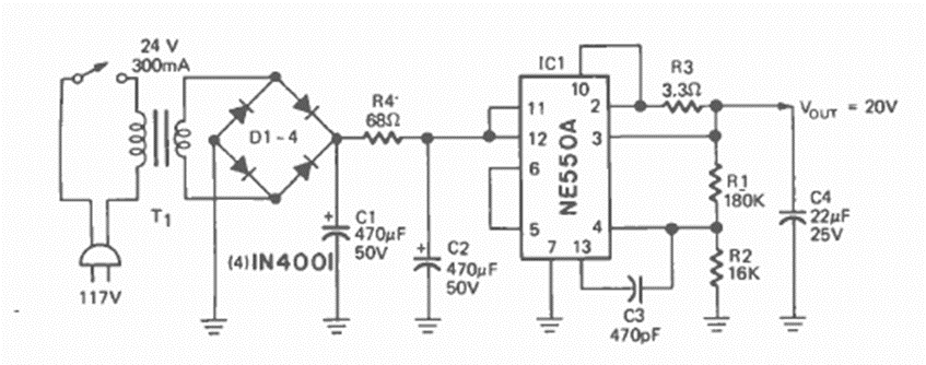
Recomendada para alimentar un circuito de un sistema decodificador, esta fuente utilizaba un circuito regulador de la época. Lo encontramos en la revista Radio Electronics de octubre de 1975. La corriente es del orden de 200 mA.
En la figura tenemos un circuito biestable que acciona LEDs de toques de aleación y desconecta datos...
Es un instrumento de utilidad para quien trabaja con la red eléctrica como, por ejemplo,...
Como hemos visto, el circuito integrado 555 es uno de los temporizadores más populares y encuentra...