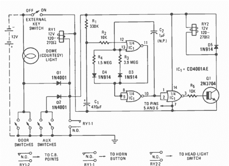
Esta es la versión del circuito anterior para vehículos con masa positiva. El circuito es de una Radio Electrónica de diciembre de 1976. Se incluye sirena.
Este circuito activa un zumbador u otro dispositivo de advertencia cuando se interrumpe la luz que...
Esta es la configuración tradicional de un diferenciador con amplificador operacional. Esta fue...
Para los canales bajos (2 a 6) la bobina está formada por 5 espiras de hilo 20 o 22 en una forma...