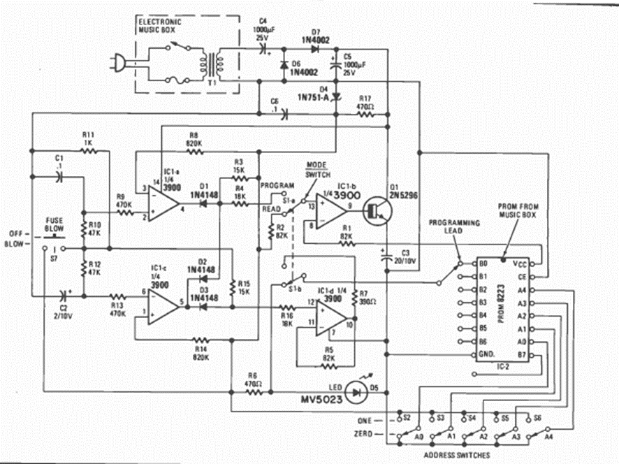
Este circuito encontrado en la revista Radio Electronics de octubre de 1975 utiliza un integrado con varias canciones grabadas. El circuito integrado es de la época y se da la fuente de alimentación.
Este circuito activa un zumbador u otro dispositivo de advertencia cuando se interrumpe la luz que...
Esta es la configuración tradicional de un diferenciador con amplificador operacional. Esta fue...
Para los canales bajos (2 a 6) la bobina está formada por 5 espiras de hilo 20 o 22 en una forma...