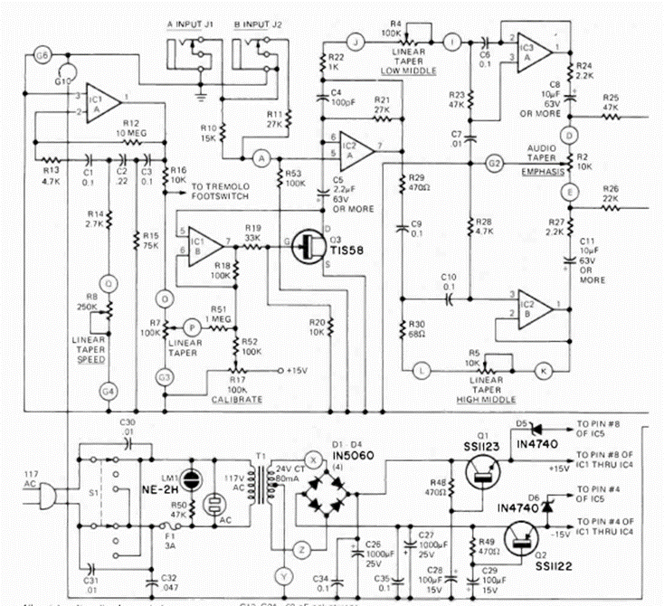
Este circuito es de un artículo aparecido en la revista Radio Electronics en junio de 1974. El circuito utilizaba circuitos integrados y transistores de la época, incluida la fuente de alimentación.
Este simple amplificador con JFET fue obtenido en una revista Electronics Now de abril de 1993. La...
Encontramos este circuito en una revista de Radio Electronics de noviembre de 1976. La frecuencia del...
Este regulador de 6V con FET se encontró en una Electronic Design antigua. FET y transistor...