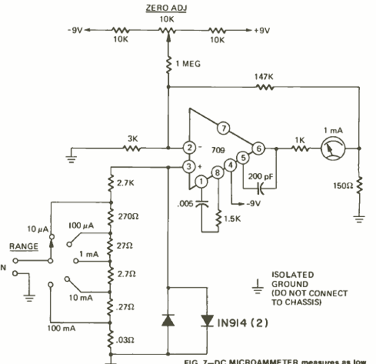
Utilizando un circuito integrado 709, este circuito se encontró en la revista Radio Electronics de junio de 1972. Se pueden utilizar operacionales equivalentes más modernos. La fuente de alimentación es simétrica.
En la figura tenemos un circuito biestable que acciona LEDs de toques de aleación y desconecta datos...
Es un instrumento de utilidad para quien trabaja con la red eléctrica como, por ejemplo,...
Como hemos visto, el circuito integrado 555 es uno de los temporizadores más populares y encuentra...