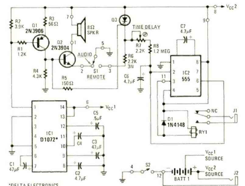
Este circuito lo encontramos en la revista Radio Electronics de abril de 1979. El circuito está basado en el 555 y un circuito integrado de la época, incluyendo el aviso sonoro y la activación de un relé.
Este circuito de telecomunicaciones se encontró en una documentación de 1987. Conectado al Push to...
Este circuito con funcionamiento Norton es de un artículo de la revista Radio Electronics. La...
Encontrado en documentación estadounidense de los años 90, este circuito proporciona tres tiempos...