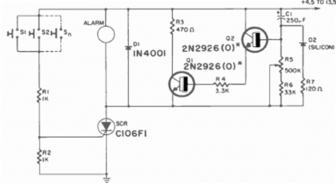
Encontrado en la revista Radio Electronics de julio de 1970, este circuito tiene un tiempo de activación regulable y depende del capacitor C1. El SCR puede ser equivalente a la serie 106.
Este circuito de telecomunicaciones se encontró en una documentación de 1987. Conectado al Push to...
Este circuito con funcionamiento Norton es de un artículo de la revista Radio Electronics. La...
Encontrado en documentación estadounidense de los años 90, este circuito proporciona tres tiempos...