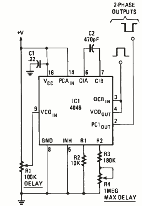
Este monoestable con señales en oposición de fase fue encontrado en la revista Radio Electronics de octubre de 1986. El tiempo lo da el capacitor C1 que se puede cambiar.

Este monoestable con señales en oposición de fase fue encontrado en la revista Radio Electronics de octubre de 1986. El tiempo lo da el capacitor C1 que se puede cambiar.
