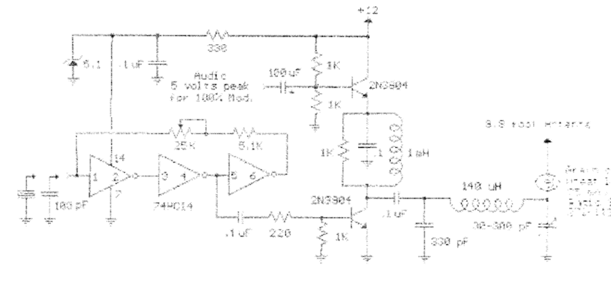
La corriente de reposo de un transmisor pequeño es del orden de 20 mA. La frecuencia de transmisión depende de la bobina y puede estar entre la banda de onda media y la banda de onda corta. El circuito procede de documentación de los años 80. La potencia ronda los 100 mW.




