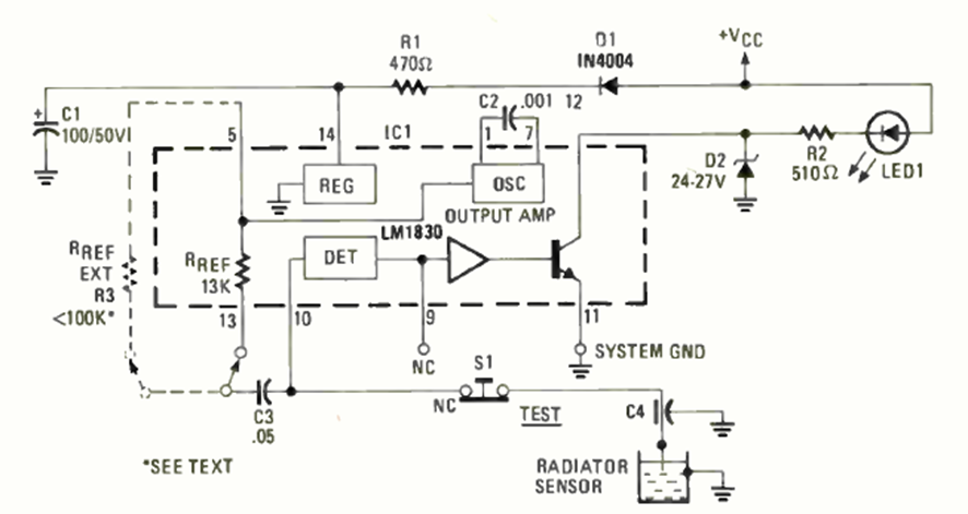
Hallado en la revista Radio Electronics de octubre de 1979, el propósito de este circuito es monitorear el nivel de refrigerante en el radiador del automóvil. El circuito está basado en el LM1830.
Esta aplicación es de un manual de circuitos de los años 90 y solo funciona con lámparas...
Este circuito, de una documentación de 1988, consiste en un control de temperatura automático que usa un...
Alimentado por 12 o 13.6 V, este transmisor tiene una potencia de salida del orden de 1 W, lo que...