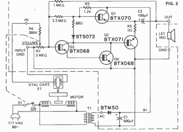
Este es el circuito de un tocadiscos de los años 70. Lo encontramos en un artículo de reparación en la revista Radio Electronics de diciembre de 1974. El circuito se alimenta de la red eléctrica.

Este es el circuito de un tocadiscos de los años 70. Lo encontramos en un artículo de reparación en la revista Radio Electronics de diciembre de 1974. El circuito se alimenta de la red eléctrica.
