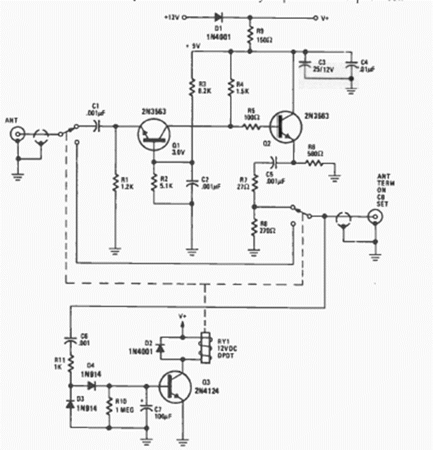
La idea es intercalar este circuito entre la fuente de señal y el amplificador. Cuando la señal es muy débil, el circuito entra en acción. El circuito es de una Radio Electronics de mayo de 1977.

La idea es intercalar este circuito entre la fuente de señal y el amplificador. Cuando la señal es muy débil, el circuito entra en acción. El circuito es de una Radio Electronics de mayo de 1977.
