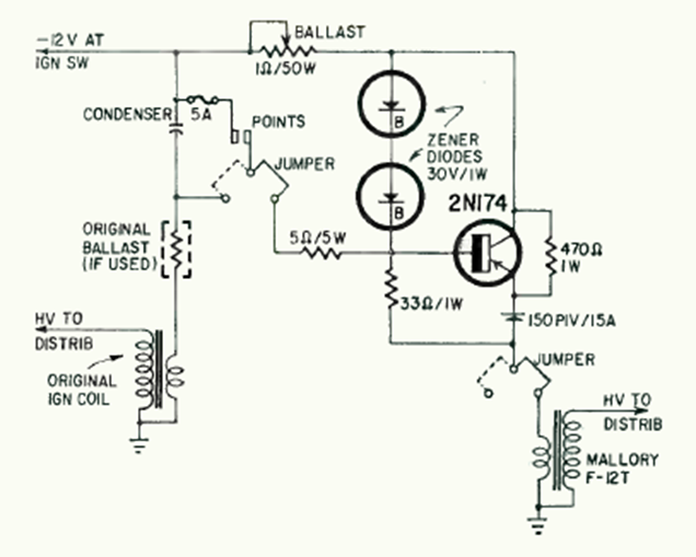
Para los coches que llevaban el polo positivo de la batería en el chasis, la revista Radio Electronics de diciembre de 1964 sugiere este circuito de encendido asistido. El transistor es potencia. El circuito es para coches con conmutador mecánico.

Para los coches que llevaban el polo positivo de la batería en el chasis, la revista Radio Electronics de diciembre de 1964 sugiere este circuito de encendido asistido. El transistor es potencia. El circuito es para coches con conmutador mecánico.
