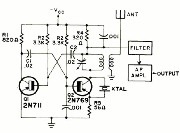
Este interesante detector de dos transistores se caracteriza por una alta selectividad. El circuito es de una revista de Radio Electronics de octubre de 1969. La frecuencia depende de la bobina y del capacitor variable. Además del cristal.

Este interesante detector de dos transistores se caracteriza por una alta selectividad. El circuito es de una revista de Radio Electronics de octubre de 1969. La frecuencia depende de la bobina y del capacitor variable. Además del cristal.
