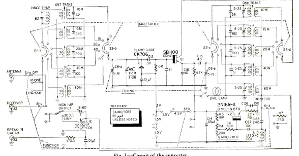
Este circuito apareció en la revista Radio Electronics en septiembre de 1959. Las bobinas seleccionadas por el interruptor determinan las bandas sintonizadas. La salida es para el rango de onda media.

Este circuito apareció en la revista Radio Electronics en septiembre de 1959. Las bobinas seleccionadas por el interruptor determinan las bandas sintonizadas. La salida es para el rango de onda media.
