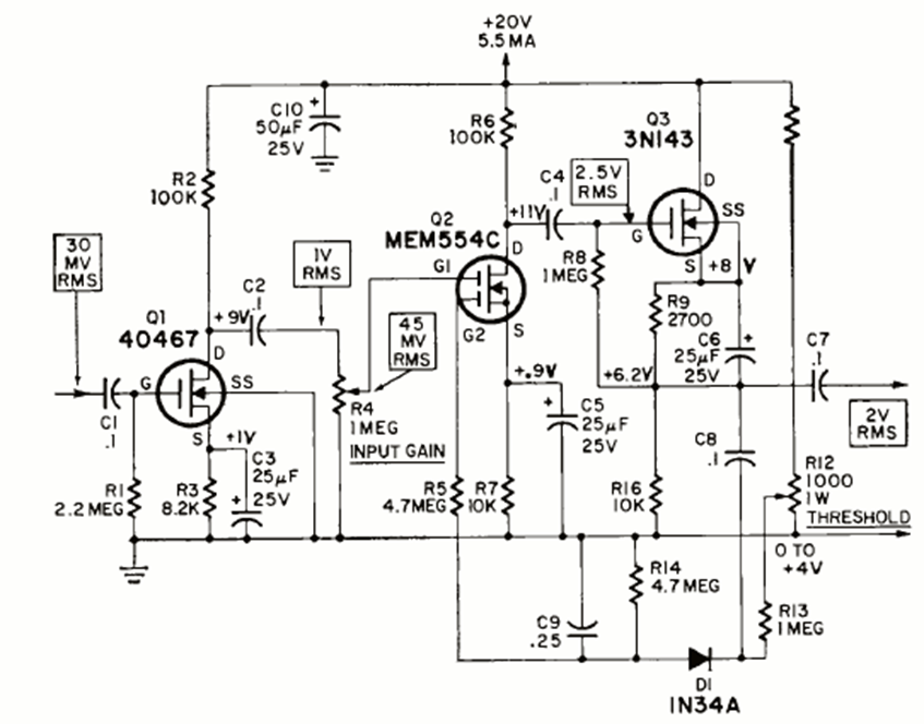
Este circuito MOSFET para aplicaciones de micrófono se encontró en la revista Radio Electronics de diciembre de 1969. Los transistores utilizados son poco comunes hoy en día.
Este circuito en combinación con receptores de comunicación se puede utilizar para ayudar en la...
Este simple oscilador de bloqueo mediante un transistor se puede utilizar en alarmas o sistemas de...
Damos un proyecto de una alarma de 1 transistor, y de bajo consumo de energía, para residencias y...