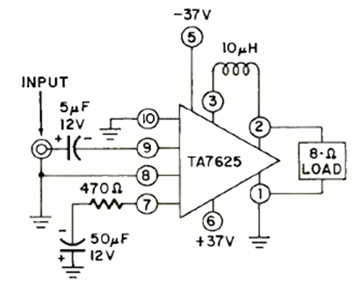
Este circuito utiliza un módulo RCA de la época. El circuito es de una revista de Radio Electronics de octubre de 1969. El módulo debe estar equipado con un radiador de calor y el contenido debe tener 7 A de corriente.

Este circuito utiliza un módulo RCA de la época. El circuito es de una revista de Radio Electronics de octubre de 1969. El módulo debe estar equipado con un radiador de calor y el contenido debe tener 7 A de corriente.
