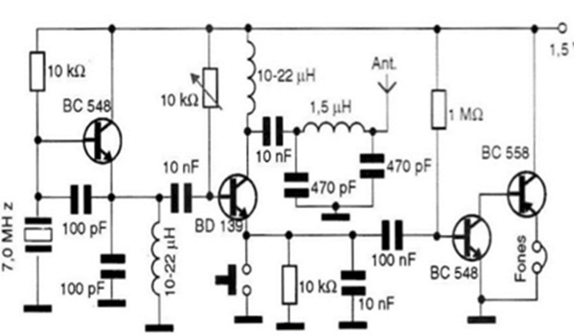
Aquí tenemos un transceptor para el rango de radioaficionado, que opera en la banda de 40 m (7 MHz), dependiendo del cristal utilizado (figura 4). Los componentes no son críticos, sin embargo, los del circuito del tanque (los conectados al colector BD139) son los únicos con valores críticos, ya que suprimirán los armónicos durante la transmisión. El auricular es del tipo común, al igual que el resto de los componentes, sin más comentarios. El oscilador es del tipo Colpitts, controlado por cristal. Se pueden experimentar con otras frecuencias, siempre y cuando se cambien los componentes del cristal y del circuito del tanque. Por ejemplo, para la banda de 80 m (3,58 MHz), en lugar de los condensadores de 470 pF se colocan valores de 820 pF y se sustituye el inductor de 1,5 µH por uno de 2,2 µH. El trimpot conectado a la base del BD139 sirve para controlar su polarización, aumentando la señal en la salida, la cual debe tener una carga adecuada (antena, o brillo máximo en la lámpara para ajustes) de 50 ohmios. El teléfono y el manipulador se pueden conectar mediante conectores. La potencia que se consigue con este circuito ronda los 20 mW, incluso alimentado por una simple batería. Al soltar el manipulador, el circuito puede recibir señales y, cuando se presiona el manipulador, el circuito comienza a transmitir las señales. Esta disposición de circuito es poco conocida por la mayoría de los lectores y se basó en un famoso circuito de Internet, el llamado "transceptor PIXIE2". Hay multitud de páginas web que muestran este fabuloso circuito, que es sumamente sencillo y funciona muy bien. Evidentemente es necesario utilizar una antena adecuada, de las que utilizan los radioaficionados. El único componente más difícil de encontrar comercialmente es precisamente el cristal, con algunas posibilidades: cortar el cristal a la frecuencia deseada o adquirir uno ya preparado en el mercado (7,121222 MHz).




