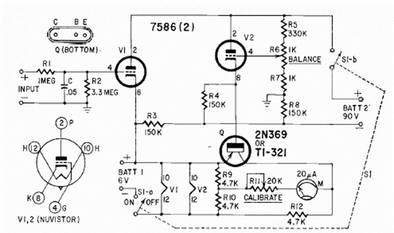
Encontramos este circuito en una Radio Electronics de diciembre de 1963. El circuito combina válvulas y transistores y tiene una alta resistencia de entrada. El circuito funciona con dos baterías.
El circuito presentado en la figura 1 tiene como base un 4093 y tiene enorme sensibilidad, dada la elevada...
Este proyecto didáctico puede ser utilizado en materias electivas y cursos técnicos como montaje...
Pruebe componentes y circuitos con un simple probador de continuidad o prueba de continuidad. Este circuito...