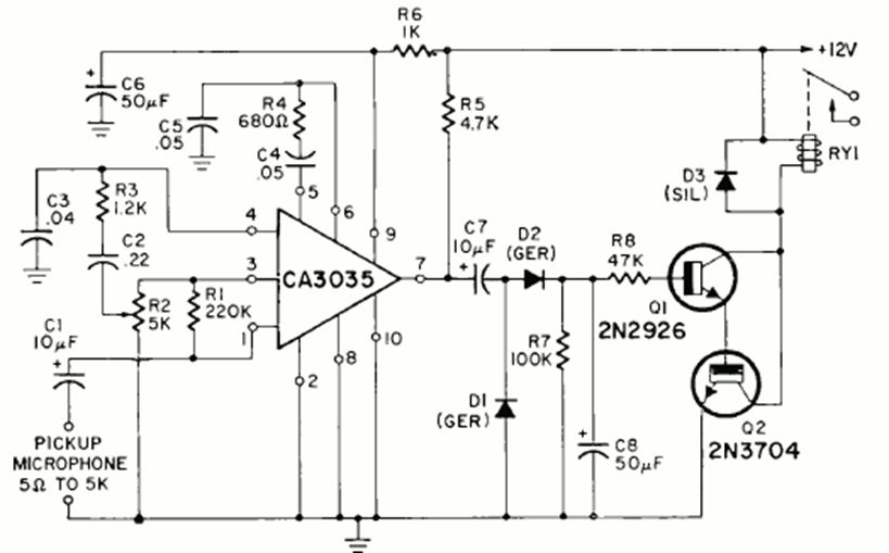
Este circuito fue encontrado en la revista Radio Electronics de febrero de 1970. El circuito integrado es un tipo de la época. Consta de un amplificador diferencial de alta ganancia.
El circuito presentado en la figura 1 tiene como base un 4093 y tiene enorme sensibilidad, dada la elevada...
Este proyecto didáctico puede ser utilizado en materias electivas y cursos técnicos como montaje...
Pruebe componentes y circuitos con un simple probador de continuidad o prueba de continuidad. Este circuito...