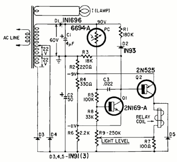
Este circuito de disparo rápido permite contar hasta 300 pulsos por minuto. El circuito es de una empresa Radio Electronics de octubre de 1966. El circuito utiliza un relé de tensión acorde con el transformador. La respuesta es de 40 ms.
El circuito presentado en la figura 1 tiene como base un 4093 y tiene enorme sensibilidad, dada la elevada...
Este proyecto didáctico puede ser utilizado en materias electivas y cursos técnicos como montaje...
Pruebe componentes y circuitos con un simple probador de continuidad o prueba de continuidad. Este circuito...