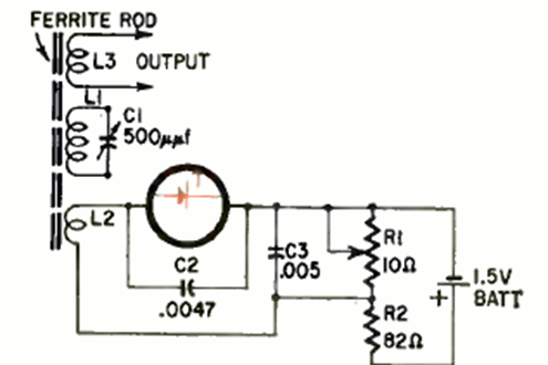
En la figura tenemos un amplificador de RF para diodo túnel. El rango de frecuencia dependerá del circuito de sintonización. El circuito es de una Radio Electronics de noviembre de 1962.

En la figura tenemos un amplificador de RF para diodo túnel. El rango de frecuencia dependerá del circuito de sintonización. El circuito es de una Radio Electronics de noviembre de 1962.
