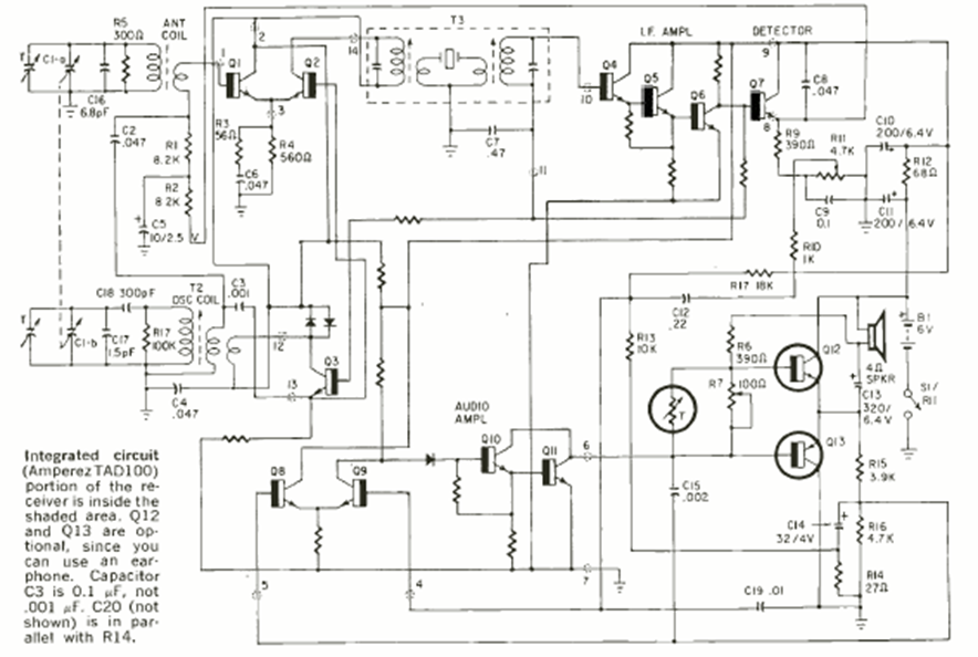
Esta es una de las primeras radios con circuito integrado. El circuito es de una Radio Electronics de noviembre de 1969. El circuito está alimentado por una batería de 9 V.
Este circuito produce el ruido del goteo de un grifo o una gotera cuando la luz deja de incidir en el...
Este amplificador utiliza un transistor Darlington cuya ganancia de corriente puede llegar a 10...
Con este sencillo circuito conectado a la entrada de un amplificador cualquiera, el amplificador se...