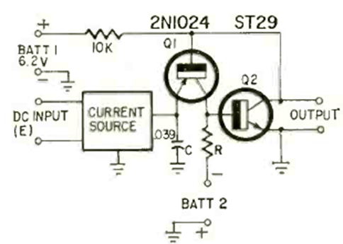
Este circuito es de Radio Electronics de febrero de 1964. El circuito utiliza transistores de época y funciona con baterías. La frecuencia central del oscilador está determinada por el capacitor C y el resistor R.

Este circuito es de Radio Electronics de febrero de 1964. El circuito utiliza transistores de época y funciona con baterías. La frecuencia central del oscilador está determinada por el capacitor C y el resistor R.
