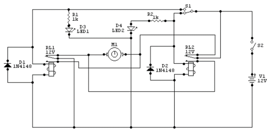
El proyecto anterior es un circuito de accionamiento de puente H –H y se puede utilizar para controlar motores de CC y en el proyecto anterior hemos utilizado el puente para controlar el motor M1. Fue enviado por el lector y colaborador Adriano Muniz Moura. La base del circuito son los relés de 12V y la alimentación es de 12V y se activan por pasos, sirviendo de base para proyectos de robótica y los LED 1 y 2 sirven para indicar el relé que se está activando. El interruptor S2 alimenta todo el circuito electrónico y el interruptor S1 selecciona en qué dirección girará el motor.




