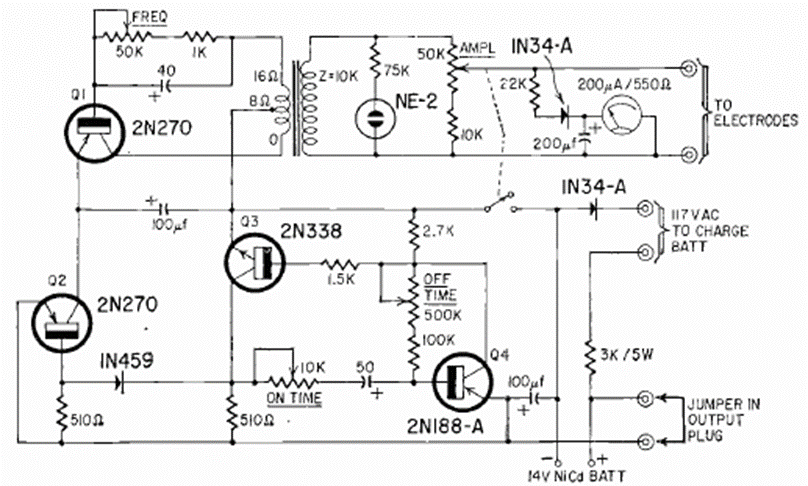
De hecho, este circuito encontrado en una Radio Electrónica de noviembre de 1964 es un generador de alta tensión cuya finalidad es excitar los músculos a través de electrodos. El circuito funciona con una batería y el transformador determina la tensión máxima de excitación, ajustada mediante un potenciómetro.




