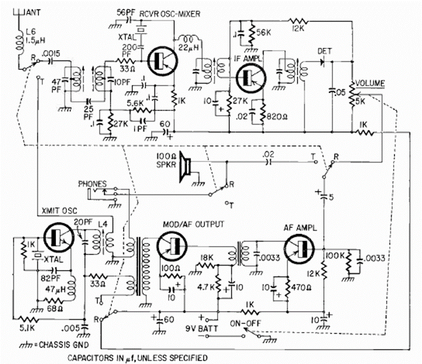
Este es el circuito transceptor de un kit Knight vendido en junio de 1964. El circuito de 5 transistores funcionaba en la banda de 27 MHz con poca potencia y se alimentaba de una batería de 9 V. Los transistores son de la época y la frecuencia está controlada por un cristal.




