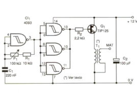
Utilizando la bobina de encendido de un automóvil o incluso un transformador flyback de TV, el circuito de la figura 4 puede generar tensiones entre 7.000 y 30.000 volts para experimentos con altos voltajes y cargas estáticas. El circuito consta de un inversor, donde el control de frecuencia que proporciona mayor eficiencia se realiza en P1. El transistor debe estar equipado con un buen radiador de calor y la alimentación debe provenir de una fuente con al menos 1 A de capacidad de corriente. Si se utiliza un flyback para T1, debe ser del tipo con el núcleo expuesto para que podamos enrollar el primario, como se muestra en la figura. Este primario se compone de 10 a 15 vueltas de cable común 22 con una cubierta de plástico. Se debe tener sumo cuidado en la manipulación del dispositivo, ya que los golpes que se producen en caso de contacto accidental con el terminal MAT son muy desagradables. Nunca utilices fuentes sin transformador y siempre ten cuidado con cualquier parte del circuito que quede expuesta. Se recomienda montarlo en una caja de madera o plástico. Para usarlo, ajuste P1 para obtener el voltaje de salida máximo, que se puede verificar acercando una lámpara fluorescente al terminal de salida.





