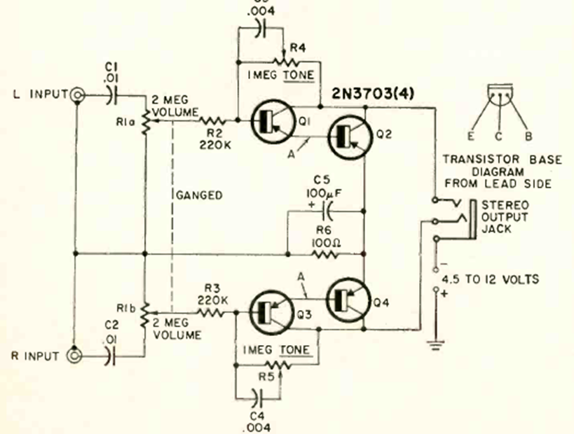
Encontramos este circuito en la revista Radio Electronics de diciembre de 1968. El circuito se utiliza con auriculares magnéticos de alta impedancia. Los transistores son de la época.
Encontramos este circuito en el FET Databook de National Semiconductor. La configuración se puede...
Este circuito hace que los LED de una matriz de 100 LED parpadean secuencialmente recorriendo las...
Este circuito de modulador para transmisores fue encontrado en una documentación americana de 1964....