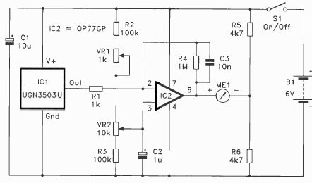
Este circuito lo encontramos en una documentación en inglés de 1995. El sensor Hall utilizado es de la época y el amplificador operacional podría ser el 741.

Brújula con sensor Hall
Este circuito lo encontramos en una documentación en inglés de 1995. El sensor Hall utilizado es de la época y el amplificador operacional podría ser el 741.
