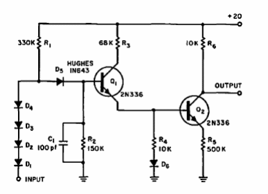
Encontrado en una publicación de 1964, este circuito utiliza transistores de la época. Opera en frecuencias de hasta 3 kHz.

Interruptor de paso por cero
Encontrado en una publicación de 1964, este circuito utiliza transistores de la época. Opera en frecuencias de hasta 3 kHz.
