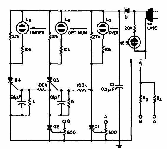
Este circuito está diseñado para detectar 3 niveles de tensión de red y se puede adaptar para operar con los más diversas tensiones. El circuito utiliza lámparas indicadoras de neón.

Circuito de ambigüedad
Este circuito está diseñado para detectar 3 niveles de tensión de red y se puede adaptar para operar con los más diversas tensiones. El circuito utiliza lámparas indicadoras de neón.
