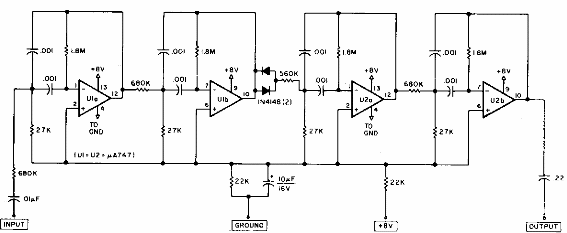
Este circuito de alta selectividad centrado en 700 Hz se encontró en la revista 73 Magazine de la década de 1980. El circuito usa componentes de la época, pero la configuración se puede adaptar para usar componentes modernos.

Filtro agudo CW
Este circuito de alta selectividad centrado en 700 Hz se encontró en la revista 73 Magazine de la década de 1980. El circuito usa componentes de la época, pero la configuración se puede adaptar para usar componentes modernos.
