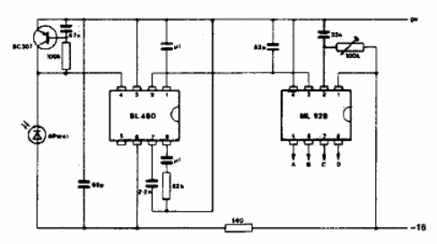
Los componentes utilizados en este circuito de los 80 son poco comunes hoy en día. El circuito está destinado a aplicaciones como controles remotos. Se proporcionó poca información en la fuente original.

Receptor infrarrojo compacto
Los componentes utilizados en este circuito de los 80 son poco comunes hoy en día. El circuito está destinado a aplicaciones como controles remotos. Se proporcionó poca información en la fuente original.
