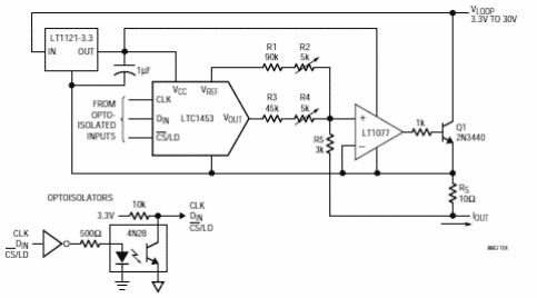
Este circuito se encontró en un manual de Linear Technology de la década de 1990. El componente es LTC1453 y el circuito se puede alimentar con tensiones de 3.3 a 30 V, lo que lo hace aplicable a los shields.

Interfaz 4-20 mA LTC1453 CIR12814S
Este circuito se encontró en un manual de Linear Technology de la década de 1990. El componente es LTC1453 y el circuito se puede alimentar con tensiones de 3.3 a 30 V, lo que lo hace aplicable a los shields.
