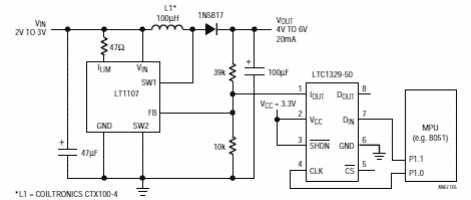
Encontramos este circuito en un antiguo manual de Linear Technology. Utiliza el LTC1329 y puede alimentarse con tensiones de 2 a 3 V. El circuito proporciona en su salida tensiones de 4 a 20 V con una corriente de hasta 20 mA controlada digitalmente. El circuito puede usarse como un shield como lo sugiere el diagrama.

Control digital de fuente de alimentación



