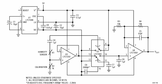
Este circuito se obtuvo de un manual de Linear Technology de la década de 1990. Los componentes pueden tener versiones más modernas. En él tenemos un sensor de humedad y la alimentación de 5 V permite su uso como shield para microcontroladores.

Sensor de humedad



