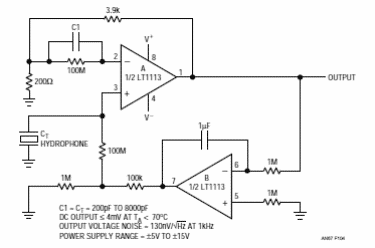
Este circuito de hidrófono de bajo ruido se encontró en un manual de componentes de Linear Technology de la década de 1980. El circuito debe estar alimentado simétricamente y tiene un servo de CC.

Amplificador de hidrófono
Este circuito de hidrófono de bajo ruido se encontró en un manual de componentes de Linear Technology de la década de 1980. El circuito debe estar alimentado simétricamente y tiene un servo de CC.
