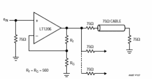
Este amplificador es de un manual de componentes de Linear Technology de la década de 1990. El circuito requiere fuentes de alimentación simétricas.

Amplificador de distribución
Este amplificador es de un manual de componentes de Linear Technology de la década de 1990. El circuito requiere fuentes de alimentación simétricas.
