Uno de los proyectos más solicitados por nuestros lectores es el de electrificador de cercas. Mantener el ganado dentro de ambientes determinados sin la necesidad de cercas caras de alambres múltiples o aún para proteger propiedades contra intrusos son las principales aplicaciones de este tipo de circuito. Ya hemos publicado en nuestra revista circuitos de electrificadores con diversas configuraciones. La que damos ahora es diferente, pues hace uso de un triac en una configuración que aún no ha sido descrita en esta revista.
El principal problema que implica el diseño y la instalación de electrificadores de cercas es la seguridad. Se prohíbe que tales circuitos tengan cualquier conexión directa con la red de energía ya que el choque que ella provoca puede ser mortal bajo ciertas condiciones. Así, el principal factor a ser observado en un proyecto de electrificador es su aislamiento de la red de energía que debe ser proporcionado o por la alimentación a partir de la red usando un transformador o aún a partir de baterías.
El segundo caso tiene el inconveniente de que la batería tiene una autonomía relativamente pequeña al alimentar este tipo de circuito dado su elevado consumo. El aparato que describimos es alimentado por la red de energía, pero utiliza un transformador de aislamiento.
Para la producción de la alta tensión empleamos una bobina de ignición común en un circuito de descarga capacitiva. Este circuito es similar al empleado en muchos sistemas de encendido de automóviles generando una alta tensión para las velas. En nuestro caso, esta alta tensión causa un buen choque, pero como son pulsos de corta duración con corriente muy baja no hay peligro en caso del toque accidental de una persona.
Nota Importante: en la protección de residencias la ley exige que la cerca electrificada quede a por lo menos 2 metros del suelo (para evitar que sean tocados por niños) y que se colocan placas de advertencia indicando que se trata de cerca electrificada. De otro modo, el propietario del local puede ser procesado en caso de algún accidente.
Para la aplicación con ganado, se deben tomar las precauciones adecuadas para que las personas no sean golpeadas por la descarga.
Características:
• Tensión de alimentación: 110 o 220 V
• Tensión de salida: 10 000 a 30 000 voltios (depende de la bobina)
COMO FUNCIONA
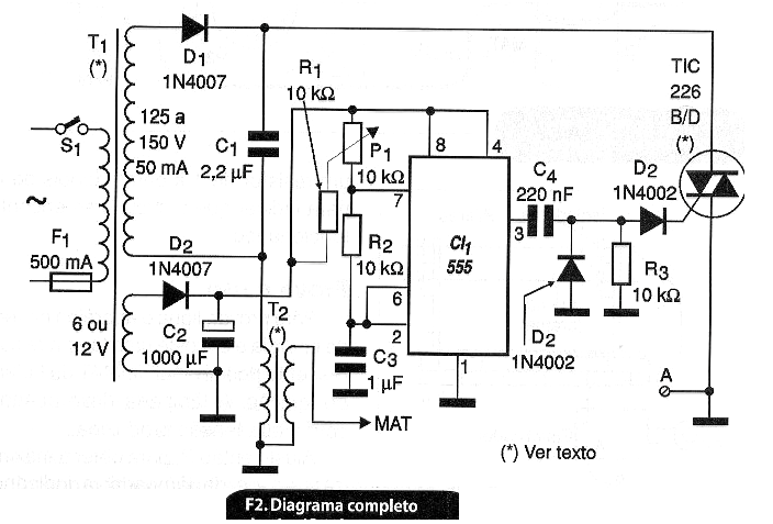
Un transformador de aislamiento tiene dos secundarios en esta aplicación. Uno de ellos es de alta tensión pudiendo suministrar entre 125 a 150 V bajo corriente baja, en el rango de 20 a 50 mA. Otro devanado debe tener una tensión de 6 o 12 V bajo corriente de 1 A o más. Este tipo de transformador se puede encontrar en los antiguos aparatos valvulados. La alta tensión se suministra para el circuito principal mientras que la baja tensión se proporciona para los filamentos de las válvulas.
El único cuidado importante que el lector debe tener al aprovechar un transformador de este tipo de algún viejo aparato valvulado es verificar si los devanados secundarios son aislados del primario. Esto es importante, ya que existen casos en los que los autotransformadores se emplean (el primario y el secundario de alta tensión son continuación de una misma bobina).
Esta prueba se realiza como se muestra en la figura 1, con el multímetro en la escala más alta de resistencia. La resistencia medida debe ser mayor que 1 M ohms.
La alta tensión es rectificada cargando el condensador C1 que está en serie de un lado con el triac y del otro lado con el devanado primario de la bobina de ignición.
La bobina de baja tensión alimenta un oscilador de baja frecuencia con base en el conocido circuito integrado 555. La frecuencia de este oscilador se ajusta en P1 y depende también de C3. A cada pulso de este oscilador (que genera una señal rectangular) aplicado al triac vía C4 y D4 ocurre su conducción cerrando así el circuito de descarga del condensador C1 a través del devanado primario de la bobina ignición. Es entonces inducida en el secundario de esta bobina una alta tensión que será aplicada a la cerca
Para que haya recorrido para la corriente generada en este proceso y así la descarga, es necesario conectar la tierra el punto A del circuito. El rendimiento del circuito depende del ajuste de la frecuencia en P1. este ajuste debe ser hecho de tal forma para que haya tiempo del condensador C1 se cargue totalmente entre los pulsos generados por el 555.
MONTAJE
En la figura 2 tenemos el circuito completo del electrificador de cercas.
En la figura 3 tenemos una sugerencia de placa de circuito impreso para este montaje.
El transformador es el elemento más crítico del montaje debiendo, si es posible, ser aprovechado de algún viejo equipamiento valvular, tales como antiguos televisores o amplificadores de audio. Muchos radios antiguos también usaban este tipo de transformador. El secundario de alta tensión debe tener valores entre 125 hasta un máximo de 175 V y corriente que no supere los 100 mA.
La bobina de encendido puede ser de cualquier tipo, tampoco siendo difícil obtener una usada en una oficina de autos o incluso deshacer de coches antiguos o batidos. El Triac puede tener cualquier sufijo y no necesita ser dotado de radiador de calor ya que no trabaja con corriente intensa. El condensador C1 debe ser de poliéster metalizado con valores entre 1,2 uF y 3,3 uF y tensión de aislamiento de al menos 250 V. Los demás componentes no ofrecen dificultades para la obtención,
El conjunto puede ser montado en una caja de madera o plástico y hasta puede ser agregado un LED en serie con una resistencia de 1 k después de D2 para indicar que el circuito se encuentra funcionando.
PRUEBA Y USO
Para probar conecte el aparato a la red de energía y coloque una lámpara fluorescente en el terminal de MAT de la bobina de encendido. La lámpara debe encenderse con la alta tensión producida. Ajuste entonces P1 para obtener la máxima intensidad de la lámpara indicando así que la mayor tensión posible está siendo generada.
Dependiendo de la bobina usada y de los demás componentes del circuito se pueden hacer cambios en C3 y en C4 para obtener un mejor rendimiento. En la figura 4 tenemos el modo de hacer la instalación del electrificador en una cerca común (tanto de una residencia como de un alambre de pasto).

Observe que el alambre debe estar perfectamente aislado de los pilares por medio de aisladores de porcelana o vidrio. La longitud total del hilo debe ser probado ya que, cuanto mayor sea, mayores serán las pérdidas de tensión que hacen que la capacidad de choque sea reducida. Con el circuito indicado creemos que el lector no tendrá dificultades en energizar algunos cientos de metros de hilo.
También observamos que la humedad del aire es responsable de pérdidas y que en días muy húmedos la capacidad de choque de la cerca se reduce. El ligero olor de ozono producido por el aparato y el ruido de crepitar indican justamente la fuga de cargas.
Un punto importante a ser observado es que tanto en la conexión del hilo de alta tensión y de los alambres no deben haber puntas. Las puntas son causa de fugas de alta tensión, como muestra la figura 5, causando pérdida de rendimiento del sistema.

La conexión a tierra se puede hacer en una barra de metal de 40 cm a 1 metros enterrada lo más cerca posible del aparato. No utilice la conexión del cable de tierra de la red de alimentación.
LISTA DE MATERIAL
Semiconductores:
CI-1 -555 - circuito integrado - temporizador
TRIAC - TIC226 o equivalente - triac
D1 - 1N4007 - diodo de silicio
D2, D3, D4 - 1N4002 - diodos de silicio.
Resistores: (1/8 W, 5%).
R1, R2, R3 - 10 k ohms
P1 - 100 k ohms - trimpot o potenciómetro
Capacitores:
C1 - 2,2 uF / 250 V - poliéster - ver el texto
C2 - 1000 uF / 16 V - electrolítico
C3 - 1 uF / 25 V - electrolítico
C4 - 220 nF - poliéster o cerámico
Varios:
T1 - Transformador secundario de 125 a 150 V x 50 mA y 6 V o 12 V con 500 mA o más - ver texto
T2 - Bobina de encendido de carro - ver texto
S1 - Interruptor simple
F1 - 500 mA - fusible
Placa de circuito impreso, caja para montaje, hilos, soldadura, soporte para fusible, cable de alta tensión para conectar a la cerca, terminal de tierra, etc.






