Este amplificador de 24 Wrms en puente es ideal para el coche o para aplicaciones alimentadas por batería. Vea en este artículo cómo hacer el montaje para usarlo como booster u otra aplicación.
El TDA1510AQ es un amplificador lineal (analógico) de audio de excelente calidad capaz de proporcionar 24 W de potencia en una carga de 4 ohms. El circuito integrado se suministra en envoltura SIL que facilita la colocación de un disipador de calor en un montaje en placa de circuito impreso.
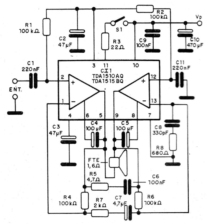
En la figura 1 tenemos el diagrama completo de este amplificador.
La placa de circuito impreso para el montaje se muestra en la figura 2.
En el montaje observe posición del circuito integrado y la polaridad de los capacitores electrolíticos. Los capacitores electrolíticos pueden ser para 16 V o más y los demás de acuerdo con la lista de materiales. Los resistores son de 1/8 W con un 5% de tolerancia.
El cable de entrada de señales debe ser blindado para que no se produzcan roncos y para una versión estéreo deben montarse dos amplificadores como el descrito, uno para cada canal.
Lista de material
CI-1 - TDA1510AQ - circuito integrado
R1, R2, R4, R6 - 100 k ohms - resistores - marrón, negro, amarillo
R3 - 22 ohms - resistor - rojo, rojo, negro
R5 - 4,7 ohms - resistor - amarillo, violeta, de oro
R7 - 2k ohms - resistor - rojo, negro, rojo (*)
R8 - 680 ohms - resistor - azul, gris, marrón
C1, C11 - 220 nF - capacitores cerámicos o poliéster
C2, C3 - 47 uF - capacitores electrolíticos
C4, C5 - 100 uF - capacitores electrolíticos
C6, C9 - 100 nF - capacitores cerámicos o poliéster
C7 - 4,7 uF - capacitor electrolítico
C8 - 330 pF - capacitor de cerámica
C10 - 470 uF o 1 000 uF - capacitor electrolítico
Varios;
Placa de circuito impreso, radiador de calor (al menos 4 x 12 cm), hilos, soldadura, etc.
(*) Valor no estándar: utilice un resistor de 1k8 en serie con un resistor de 220 ohms o 180 ohms.





