En aplicaciones industriales, robótica e incluso automatismo un circuito de fuente de alimentación que pueda conectar automáticamente sólo después de un tiempo programado puede ser de gran utilidad. El circuito que describimos se puede ajustar para proporcionar tensiones de hasta 25 V con corrientes de hasta 3 A y con retardos ajustables de hasta aproximadamente 1 hora.
Describimos el montaje de un bloque de proyecto que reúne en un circuito un sistema de retardo ajustable con base en el circuito integrado 555 y un circuito regulador de tensión que puede ser controlado por el bloque de retardo.
En la condición de espera la tensión de salida se mantiene en 1,25 V (la tensión del zener interno del LM350T) y cuando el intervalo de tiempo ajustado termina, la salida va al valor ajustado requerido por la carga alimentada hasta 25 V con hasta 3 A de corriente.
La tensión mínima de salida en la condición de espera de 1,25 V puede reducirse a cero con un artificio que se explicará en el texto si es necesario.
Características:
* Tensión de entrada: 2 V por encima de la tensión de salida de hasta 35 V
* Corriente máxima de salida: 3 A
* temporización máxima: alrededor de 1 hora
* Disparo: manual o por circuito externo
* Sistema de temporización: analógico
COMO FUNCIONA
Presionando el interruptor S2 o aún aplicando un pulso negativo en este punto del circuito, el temporizador 555 tiene su salida llevada al nivel bajo por un intervalo de tiempo que depende tanto del ajuste de P1 como del valor de C2.
El valor máximo de C2 está determinado por las fugas de este componente llegando a las mejores aplicaciones a 2 200 uF. Para P1 también tenemos el problema de las fugas de C2 limitando su valor, lo que estará alrededor de 2,2 M ohms.
Con estos valores límites tendremos una temporización superior a 1 hora. Recordamos que la precisión depende del ajuste de P1 y de las propias características de los componentes usados en este sector.
Con la salida del 555 en el nivel alto el transistor Q1 de control es saturado aterrizando el terminal de control del regulador de tensión LM350T de modo que su salida adquiere el valor mínimo. En este circuito integrado regulador de tensión este valor mínimo es dado por el zener interno de 1,25 V.
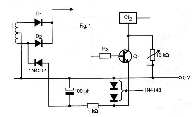
Si el lector necesita que la salida quede en cero en este intervalo de temporización existe la posibilidad de utilizar el circuito de la figura 1 que aplica una tensión negativa (-1,25 V) al terminal de control durante la temporización llevando la salida así a un un valor muy cercano a cero.
En el circuito mostrado en la figura 1 el zener de 1,25 es en realidad obtenido por el uso de dos diodos comunes polarizados en el sentido directo. Cuando el intervalo programado para el temporizador termina, la salida (pin 3) vuelve al nivel bajo, cortando el transistor Q1.
En estas condiciones prevalece la tensión ajustada por el potenciómetro de 10 k ohms (P2) en la definición de la tensión de salida del LM350T. En este potenciómetro ajustamos la tensión de salida de la fuente después de la temporización.
Después de eso la salida permanece por tiempo indefinido en el valor ajustado hasta que un nuevo pulso de comando venga a disparar el temporizador y una nueva temporización o corte ocurra.
Una posibilidad interesante para un proyecto es emitir el pulso de mando cuando ocurra una sobrecarga o aún cuando haya una elevación de temperatura (usando un sensor) en cuyo caso el corte de la alimentación por un cierto tiempo posibilita la eliminación de la causa del problema.
MONTAJE
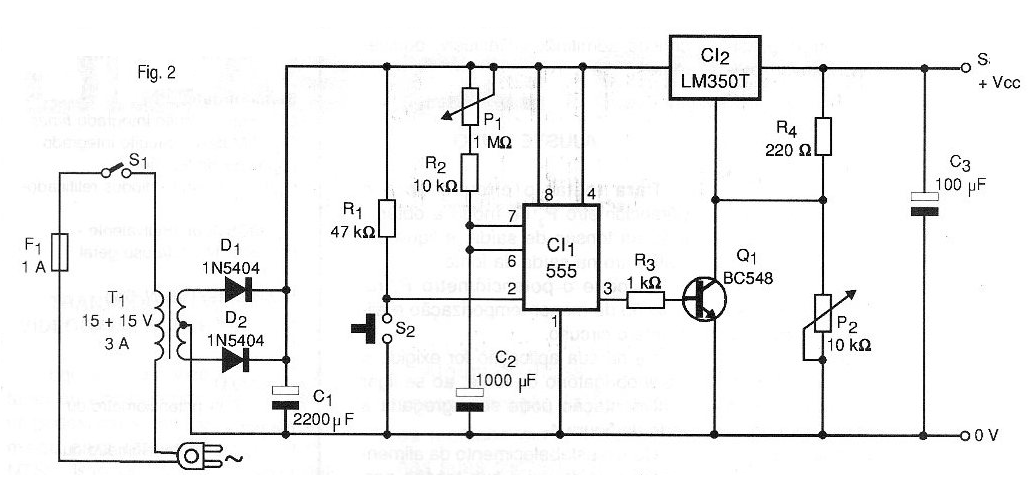
En la figura 2 tenemos el diagrama completo del bloque de temporización que puede ser fácilmente agregado a un proyecto más complejo.
En la figura 3 damos una sugerencia de placa de circuito impreso para un montaje independiente.
El circuito integrado regulador de tensión LM350T debe montarse en un radiador de calor compatible con la corriente que debe controlarse. El capacitor C2 puede tener su valor en el rango de 100 uF a 2 200 uF con tensión de trabajo un poco mayor que la usada en la alimentación.
El capacitor C1 debe tener una tensión de trabajo un poco mayor que la tensión de entrada y C3 una tensión de trabajo un poco mayor que la tensión que se pretende usar en la salida.
En nuestro proyecto tenemos la inclusión del sector de alimentación que puede ser eliminado conforme a la aplicación ya que el bloque puede formar parte de otro proyecto. En este caso, deben preverse cambios en el diseño de la placa de circuito impreso. En este caso, los diodos usados deben ser de acuerdo con la intensidad de corriente que va a ser suministrada a la carga.
Pueden incluso utilizarse otros circuitos reguladores de tensión que tengan las mismas características dl LM350T pero de otras bandas de corriente como el LM150, etc. Los demás componentes no son críticos admitiéndose incluso equivalentes.
AJUSTE Y USO
Para probar el circuito abra el potenciómetro P2 para obtener la máxima tensión de salida y conecte un voltímetro a la salida de la fuente.
Coloque el potenciómetro P1 en la posición de menor tiempo y alimente el circuito. Si en su aplicación es necesario el reset obligatorio de la fuente al conectarse a la alimentación se puede agregar la red de la figura 4.

Con el establecimiento de la alimentación la salida va a su tensión normal o ajustada por P2. Presionando S1 por un instante, la tensión debe caer a 1,25 V en la salida (o cero) conforme a la versión) y así permanecer por algún tiempo.
Si desea que elabore una escala de tiempo para el pote P1 usando un cronómetro o reloj para este propósito. Observamos que la precisión de esta escala no puede ser grande principalmente recordando que en el redisparo nunca encontramos C2 completamente descargado, o sea, su carga en el segundo disparo no comienza desde cero. Para que esto ocurra debe haber algún sistema adicional que descargue el capacitorcompletamente al final de cada temporización.
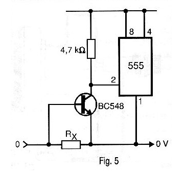
En la figura 5 tenemos una sugerencia de circuito de protección en que el disparo del 555 se hace cuando la corriente en el circuito sobrepasa cierto valor.

Este valor corresponde a aproximadamente 0,6 dividido por el valor de la resistencia Rx conectado entre el emisor y la base del transistor de protección.
En nuestro proyecto original ya incluimos el transformador y la etapa de rectificación y filtrado para una fuente que puede suministrar hasta unos 22 V de salida.
LISTA DE MATERIAL
Semiconductores:
CI-1 - 555 - circuito integrado
CI-2 - LM350T - circuito integrado regulador de tensión
D1, D2 - 1N5404 - diodos rectificadores
Q1 - BC548 o equivalente - transistores NPN de uso general
Resistores: (1 / 8W, 5%)
R1 - 47 k ohms
R2 - 10 k ohms
R3 - 1 k ohms
R4 - 220 ohms
P1 - 1 M ohms - potenciómetro o trimpot
P2 - 10 k ohms - potenciómetro o trimpot
Capacitores:
C1 - 2 200 uF / 40 V - electrolítico
C2 -100 a 2 200 uF / 25 V - electrolítico - ver texto
C3 - 100 uF / 25 V - electrolítico
Varios:
F1 - 1 A - fusible
S1 - Interruptor simple
S2 - Interruptor de presión NA
T1 - Transformador con primario de acuerdo con la red local y secundaria de 15 + 15 V x 3 A
Placa de circuito impreso, caja para montaje, radiador de calor para el circuito integrado LM350T, soporte de fusible, cable de fuerza, botones para los potenciómetros (si se utilizan), zócalo para el circuito integrado, hilos, soldadura, etc.






