Este circuito tiene una finalidad experimental y didáctica, pues es de baja potencia y la banda dinámica no es de las mayores. Algunos vatios de salida se pueden obtener en un altavoz de 4 a 8 ohms. Una versión del mismo artículo más completa se puede encontrar en este sitio.
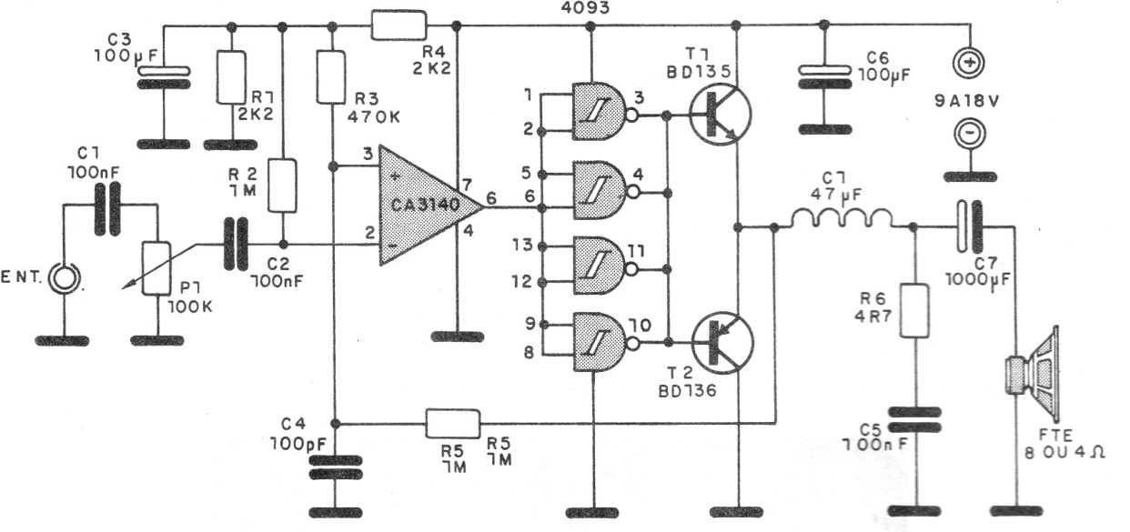
En los amplificadores PWM el audio modula un tren de pulsos que se amplifica digitalmente. Los pulsos amplificados se integran para obtener la señal original con mayor intensidad.
En este amplificador, un paso con dos transistores de potencia aplica el audio integrado y un altavoz, obteniéndose así la reproducción. El circuito funciona con tensiones de 9 a 15 V de una fuente de al menos 500 mA. Los transistores de salida deben estar dotados de disipadores de calor.
Cuando se indica C1 en el diagrama 47 uF, en realidad es un reactor (L1) de 47 uH formado por 20 espiras de hilo 28 en un bastón de ferrita. En la figura 1 tenemos el diagrama completo del aparato.
En la figura 2 tenemos una sugerencia de placa de circuito impreso para el montaje.
Los posibles cambios de C4 pueden ser necesarios para mejorar el rendimiento reduciendo los ruidos de conmutación.





