Con el sistema que describimos es posible transmitir sonido a través de la red de alimentación para altavoces amplificados que se extienden por su casa, oficina, hotel, etc. Además de la posibilidad de difundir música ambiental, también pueden ser hechos llamados y avisos o transmitidos reuniones a departamentos más atareados cuyos elementos no pueden dejar sus puestos. El sistema es simple y su señal de potencia limitada no va mucho más allá de su residencia u oficina.
La utilización de la propia red de alimentación como medio para transmisión de señales no es novedad ya que existen diversos sistemas de intercomunicadores inalámbricos que hacen uso de esta técnica.
Los hilos de la red local transmiten una corriente de baja frecuencia (50 o 60 Hz), de modo que si se superpone a ella una señal de frecuencia más alta modulada con el sonido que se desea transmitir, será muy fácil recibir esta señal en una toma más lejos y separarlo del zumbido de la red con un simple filtro.
Hay varias posibilidades tanto de modulación y de utilización de filtros que caracterizan los sistemas usados de comunicación vía red. Podemos utilizar en el receptor un filtro sintonizado en la frecuencia del transmisor, un paso alto o aún un rechazador sintonizado en la frecuencia de la red, rechazándola completamente.
Las curvas típicas de acción de estos filtros se muestran en la figura 1.

Para la modulación, también existen diversas técnicas. La más simple consiste en la modulación en amplitud de la señal de alta frecuencia y puede simplificar el diseño de un receptor. Sin embargo, las señales moduladas en amplitud están bastante sujetas a las interferencias y ruidos que existen en gran cantidad sobrepuestos a la corriente alterna de la red local.
Otra técnica consiste en la modulación en frecuencia, que exige un proyecto más elaborado tanto en la transmisión como en la recepción pero, por otro lado, es menos sensible a las interferencias y ruidos. Como la red de alimentación posee muchas inductancias y capacitancias parásitas, existe un límite para la frecuencia más alta que podemos usar en un sistema de este tipo.
Este, para los casos más comunes, está en el rango de 50 a 200 kHz, cuando se obtiene el mejor rendimiento del circuito. Nuestro proyecto utiliza el sistema de modulación en frecuencia, bastante inmune a ruidos y de buen rendimiento, resultando en una mejor calidad de sonido, pero que también requiere un proyecto especial en la decodificación.
Lo importante es, en primer lugar, saber de sus posibles utilidades
- Sistema de avisos y música ambiental en empresas y residencias. Una estación central transmite la señal y varias otras lo captan.
- Niñera electrónica - en este caso el transmisor se instala en la habitación del bebé y el receptor se lleva a cualquier punto de la casa. Cuando el niño lloren, podremos oírla a la distancia con facilidad.
- Espionaje - en esta interesante aplicación, el transmisor queda oculto en un lugar y el receptor en otro. Podremos escuchar las conversaciones en el tomo del transmisor a distancia e incluso grabarlas.
En todos los casos, la ventaja principal a ser observada es que se dispensan los hilos de conexiones entre las estaciones.
Las características eléctricas del aparato son:
Frecuencia de transmisión: 80 a 120 kHz
Tipo de modulación: frecuencia modulada (FM)
Alcance: entre 20 y 100 m, dependiendo de la red
Tipo de decodificación: PLL
COMO FUNCIONA
La idea básica del proyecto es generar una señal de alta frecuencia (entre 80 y 120 kHz) que se juega en la red de alimentación y se propaga por una instalación eléctrica, siendo recibida por uno o más aparatos conectados a las tomas de esta instalación (figura 2) .
Para generar la señal de alta frecuencia tenemos un transmisor, que será analizado en primer lugar.
- transmisor
Las señales de alta frecuencia son producidas por un 555 que funciona como astable y su valor es dado por R5, R6 y C6. La amplificación de la señal para la aplicación en la red es hecha por un BD136 que proporciona una potencia excelente para la aplicación.
El acoplamiento a la red se obtiene por medio de dos capacitores (C1 y C2) que deben tener una tensión de aislamiento de al menos 400 V. Se utilizan capacitores de poliéster para este propósito.
La modulación del transmisor se realiza por una etapa de amplificación con un integrado 741 que se conecta directamente al pino 5 del 555. Internamente, este perno está conectado al comparador, alterando la tensión de disparo que es de 2/3 en función de la tensión de disparo la entrada esto provoca un cambio de la frecuencia producida, que es lo que se desea.
En la entrada del amplificador operacional tenemos una llave (S3) que permite conmutar dos fuentes de señales. En la entrada del amplificador operacional tenemos una llave (S3) que permite conmutar dos fuentes de señales.
Una de ellas puede ser un sistema de sonido como, por ejemplo, un receptor o tocadiscos que tiene por función generar el programa de música ambiente. Esta función es opcional, ya que en las aplicaciones de niñera y espionaje no se utiliza.
La otra fuente es un micrófono de electreto común que es polarizado por R1. El valor de este resistor eventualmente puede ser cambiado para mejor rendimiento del circuito. La ganancia de amplificación del 741 también se puede cambiar a través de R4.
Una opción interesante para el caso de espionaje o niñera es sustituir este resistor por un potenciómetro de ganancia de 1M o 1,5M. La alimentación del circuito viene de una fuente convencional sin regulación con un transformador de 9 + 9 V.
La falta de regulación de la fuente puede influir un poco en la estabilidad de frecuencia del sistema, pero, como el rango de detección es ancho, esto no influye mucho en el desempeño del sistema. Una posibilidad de perfeccionar el sistema será utilizar un estabilizador después de la fuente.
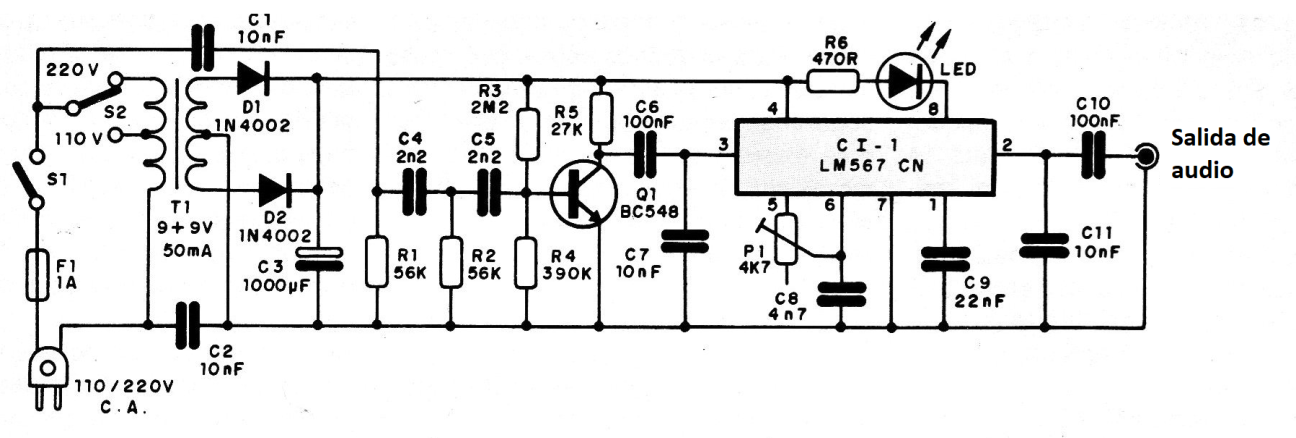
- El receptor
El receptor se basa en un PLL del tipo 567 que se conecta como detector de FM. La señal que viene a través de la red pasa al circuito de entrada por los capacitores C1 y C2 que, como en el caso del transmisor, son de poliéster con una tensión de trabajo de al menos 400 V.
En la entrada del circuito tenemos un filtro pasa-alto alrededor del transistor BC548. La finalidad de este filtro es dejar pasar con buena amplificación solamente la señal de alta frecuencia (entre 80 y 120 kHz), bloqueando la frecuencia de la red de corriente alterna de 60 Hz.
La señal que obtenemos en la salida del filtro se aplica a la entrada del PLL que está conectado como detector de FM. P1 y C8 determinan la frecuencia que el PLL va a "atracar" lo que será indicado por el accionamiento del LED conectado al pino 8.
En función de los componentes usados pueden ser necesarios pequeños cambios en el valor de C8 para llegar a la frecuencia exacta de la señal emitida por el transmisor. Cuando el PLL atraca la señal, obtenemos en su salida una tensión proporcional a la diferencia de frecuencias entre la señal de entrada propiamente dicha y la señal sintonizada.
Así, cuando no hay modulación en el transmisor y la frecuencia de la señal emitida coincide exactamente con la frecuencia de la señal sintonizada tenemos una tensión nula. Sin embargo, con la modulación, al variar la frecuencia de la señal emitida, la tensión de salida también varía en la misma proporción, lo que corresponde justamente al sonido original.
La profundidad de modulación constatada hace que tengamos variaciones de hasta 5 kHz en la frecuencia de la señal con los sonidos más fuertes (figura 4).
Los capacitores C7 y C11 ayudan a eliminar lo que queda de la portadora de la frecuencia con una buena pureza para el sonido transmitido.
La salida del PLL, que consiste en una señal de audio, se aplica a un amplificador. Para pequeñas cajas que serán instaladas en una oficina o residencia, sugerimos un circuito con el TBA820M, pero existen otras posibilidades dadas en diversos proyectos de nuestro sitio.
MONTAJE
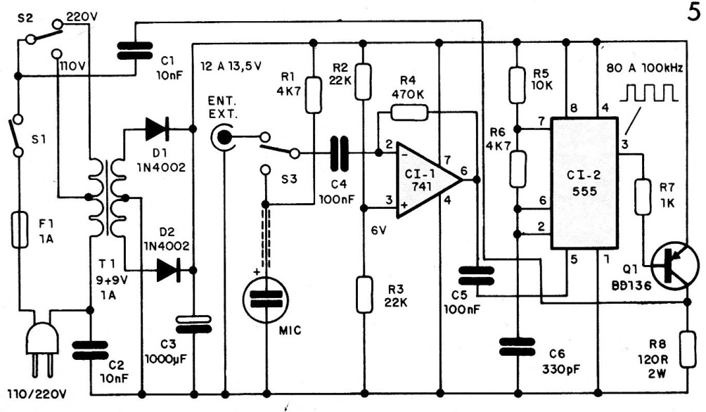
Comenzamos por dar el diagrama del transmisor en la figura 5.
Como no se trata de circuito crítico, pues la frecuencia no es tan alta, sugerimos el montaje en una matriz de contactos para experimentos y luego en una placa universal como muestra la figura 6.
Los resistores son todos de 1/8 W excepto R8 que debe ser de 2 W. El transistor Q1 deberá estar dotado de un pequeño radiador de calor y los integrados pueden ser montados en sockets.
Los capacitores C1 y C2 deben ser de poliéster con una tensión de trabajo de al menos 400 V. El electrolítico de la fuente es para 16 V y los demás capacitores pueden ser tanto cerámicos como de poliéster.
El micrófono de electreto de dos terminales debe tener su polaridad observada y está conectado al circuito por medio de cable blindado. Los diodos 1N4002 pueden ser sustituidos por equivalentes de mayor tensión como los 1N4004 o incluso BY127.
En el pino 3 del 555 se puede conectar un frecuencímetro para verificación de funcionamiento, con una frecuencia medida entre 80 y 120 kHz. Si la medición es inferior a 80 kHz, reduzca el valor de R5 y si es superior a 120 kHz, aumente su valor.
El transformador dado para esta versión es de baja corriente de secundario, suponiendo la utilización de un amplificador externo de mayor potencia con fuente propia. Sin embargo, podemos incluir un amplificador más potente al proyecto, en cuyo caso la tensión del transformador puede quedar entre 9 y 12 V y su corriente de 1 a 2 A dependiendo de la potencia de la unidad.
En el caso del TBA820M, el transformador indicado en el diseño original sirve. Los capacitores C1 y C2 son de poliéster con tensión de trabajo de al menos 400 V. Los demás capacitores pueden ser de poliéster o cerámica, según el valor.
Los resistores son de 1/8 o ¼ W y el trimpot de 4k7 es común. El LED puede ser rojo o de otro color, instalado externamente en el soporte apropiado para indicar la sintonía. El cable de salida de audio, que debe ser blindado, puede terminar en jack o enchufe y en la versión con amplificador interno debe ir directamente al control de volumen del amplificador.
En la figura 8, tenemos un amplificador de aproximadamente ½ W que puede ser alimentado por el transformador de 9 + 9 V pero con corriente de por manos 500 mA y que sería ideal para aplicaciones como niñera electrónica, música ambiental o escucha clandestina.
En este amplificador los resistores son de 1/8 W y los electrolíticos para 16 Voy más. El capacitor C5 es de cerámica y el altavoz de 8 ohmios debe tener al menos 10 cm para una mejor calidad de sonido. Sugerimos la instalación de este altavoz con el receptor y el amplificador en un pequeño altavoz.
El diagrama del receptor se da en la figura 9.
En la figura 10, sugerimos el montaje del receptor junto con el amplificador utilizando la misma fuente de alimentación.
PRUEBA Y USO
Conecte el transmisor y el receptor en las tomas cercanas. Si es posible en la misma red. Ajuste P1 del receptor hasta que oiga la señal del transmisor (que debe estar en la posición de micrófono o sonido externo).
En la posición de micrófono, el atraco de la señal por el receptor es acompañado de silbato que corresponde a la microfonía. Reduzca el volumen del amplificador del receptor para eliminar este sonido.
Hable con el micrófono para ver si todo está en orden. En el caso de utilizar una fuente de señal externa como la salida de auricular o monitor de una grabadora o waIkman, ajuste el volumen para que no haya distorsión.
En algunos casos será necesario colocar un resistor de carga de 22 ohms / 2w, como muestra la figura 11.
Esto será necesario si la fuente de señal es un amplificador o cualquier circuito que tiene una etapa de potencia de audio, de donde se extrae la señal y no existe un altavoz como carga.
Para usar, sólo debe instalar el transmisor y el receptor (o receptores) en los lugares deseados, ajustándolos para un mejor rendimiento.
Si hay ronquido o bajo nivel de señal, invierta la toma. Si esto no resuelve, tenemos dos posibilidades:
La primera es verificar el cableado, ya que los cables blindados pueden tener problemas. Una eventual reducción de C4 y CS del receptor a 1,5 nF puede ayudar en algunos casos a reducir el nivel de ronquido.
Otra posibilidad es que el transmisor y el receptor estén conectados a líneas de alimentación diferentes en la misma instalación, como muestra la figura 12.
En este caso, el recorrido para la señal sería muy largo, dificultando el funcionamiento de la unidad. En la "caja de fusibles" se sugiere la instalación de un capacitor de 100 nF con una tensión de trabajo de 600 V o más según se muestra en la misma figura
Este capacitor debe ser de poliéster, aceite u otro tipo no inductivo, buscando "dar paso" a la señal de alta frecuencia de una misma red.
LISTA DE MATERIAL
CI-1 - 741 - amplificador operativo - circuito integrado
CI-2 - 555 - temporizador - circuito integrado
Q1 - BD136 - transistores PNP de media potencia
D1, D2 - lN4002 - diodos rectificadores de silicio
MIC - micrófono de electreto de dos terminales
F1 - fusible de 1 A
S1 - interruptor simple
S2 - llave de tensión 110/220 V
T1 - 9 + 9 V x 1A - transformador con primario de 110/220 V
C1, C2 - 10 nF (103 o 0,01) - capacitor de poliéster para 400 V
C3 - 1000 uF x 16 V - capacitor electrolítico
C4, C5 - 100 nF (104 o 0,1) - capacitor de poliéster o cerámico
C6 - 330 pF - capacitor de cerámica
R1, R6 - 4k7 - resistores (amarillo, violeta, rojo)
R2, R3 - 22 k - resistores (rojo, rojo, naranja)
R4 - 470 k - resistor (amarillo, violeta, amarillo)
R5 - 10 k - resistor (marrón, negro, naranja)
R7 - 1 k - resistor (marrón, negro, rojo)
R8 - 12 ohms x 2 W - resistor (marrón, rojo, marrón)
Varios: placa de circuito impreso, caja para montaje, cable de alimentación, soporte para fusible, cables blindados, radiador de calor para el transistor, hilo, soldadura, etc.
b) Receptor
CI-1 - LM567 - PLL - circuito integrado
Q1 - BC548 - transistores NPN
LED - LED rojo común
D1, D2 - 1N4002 - diodos de silicio
F1 - 1 A - fusible
T1 - 9 + 9 V x 250 mA - transformador con primario de 110/220 V
S1 - interruptor simple
S2 - llave de tensión 110/220 V
C1, C2 - 10 OnF (103 o 0,01) - capacitor de poliéster para 400 V
C3 - 1 000 uF x 16V - capacitor electrolítico
C4, C5 - 2n2 capacitores de poliéster o cerámica
C6, C10 - 100 nF (104 o 0,1) - capacitores de poliéster o de cerámica
C7, C11 - 10 nF - capacitores de poliéster o cerámica
C8 - 4nF - capacitor de poliéster o cerámica
C9 - 22 nF - capacitor de poliéster o cerámica
R1, R2 - 56 k resistores (verde, azul, naranja)
R3 - 2M2 - resistor (rojo, rojo, verde)
R4 - 390 k - resistor (naranja, blanco, amarillo)
R5 - 27 k - resistor (rojo, violeta, naranja)
R6 - 470 ohms - resistor (amarillo, violeta, marrón)
P1 - 4k7 - trimpot
Varios: cable de alimentación, soporte de fusible, placa de circuito impreso, caja para montaje, cables blindados, hilos, zócalo para el integrado, etc.
c) Amplificador
CI-1 - TBA820M - amplificador integrado
FTE - Altavoz de 8 ohmios x 1 cm
P1 - 10 k potenciómetro de registro
R1 - l0 k - resistor (marrón, negro, naranja)
R2 - 33 ohms - resistor (naranja, naranja, negro)
C1 - 10 uF x 16 V - capacitor electrolítico
C2, C3 - 100 uF x 16 V - capacitor electrolítico
C4 - 4700 uF x 16 V - capacitor electrolítico
C5 - 220 pF - capacitor de cerámica
Varios: placa de circuito impreso, caja para montaje, hilos, soldadura, etc.












