Describimos un proyecto muy sensible de un sensor que puede ser usado para detectar vibraciones anormales de máquinas o piezas en máquinas industriales o como alarma de uso general detectando movimiento abrupto. Lo diferente en este proyecto es el sistema sensor que hace uso de un pedazo de fibra óptica lo que el pie muy sensible. Además de las finalidades prácticas por su eficiencia y simplicidad el circuito también posee aplicaciones didácticas pudiendo ser usado en cursos de electrónica, mecatrónica y telecomunicaciones para servir de ejemplo de aplicaciones y funcionamiento de las fibras ópticas y también como sensor de protección.
Las pequeñas piezas de fibra óptica pueden obtenerse con facilidad de diversas fuentes, como por ejemplo, muestras de fabricantes, en pantallas decorativas y otros locales (en una de las ferias de electrónica en São Paulo, un fabricante de fibras ópticas distribuyó una enorme cantidad de pedazos de fibras ópticas a los visitantes y que podrían utilizarse en este montaje).
Si el lector dispone de un pequeño pedazo de fibra óptica común el montaje de este aparato no ofrecerá mayores dificultades. Si el lector trabaja con comunicaciones ciertamente obtener un pedazo de fibra óptica de algunos centímetros no va a ser un obstáculo para la realización de este proyecto.
La idea básica del proyecto es enfocar de manera crítica un haz de luz por una fibra óptica de modo que se inserta en un foto-sensor.
Como la fibra queda suspendida presa solamente por uno de los extremos, cualquier balance la tira de posición haciendo que el sensor deje de recibir la luz y así disparando un circuito temporizado. En la figura 1 damos una idea de cómo se puede hacer.
Como el emisor (fibra y LED) y el receptor pueden alejarse del circuito de disparo, el sensor o la alarma pueden ser utilizados en muchas aplicaciones prácticas que involucren la protección de objetos y locales o monitoreo del funcionamiento de equipos industriales y otros. Evidentemente, con propósito demostrativo todos los elementos pueden ser montados en el mismo lugar y en lugar del relé se puede utilizar un pequeño bocadillo o oscilador de audio como salida.
En la figura 2 mostramos cómo se puede hacer.

El tono del oscilador dado como ejemplo es ajustado por un trimpot.
COMO FUNCIONA
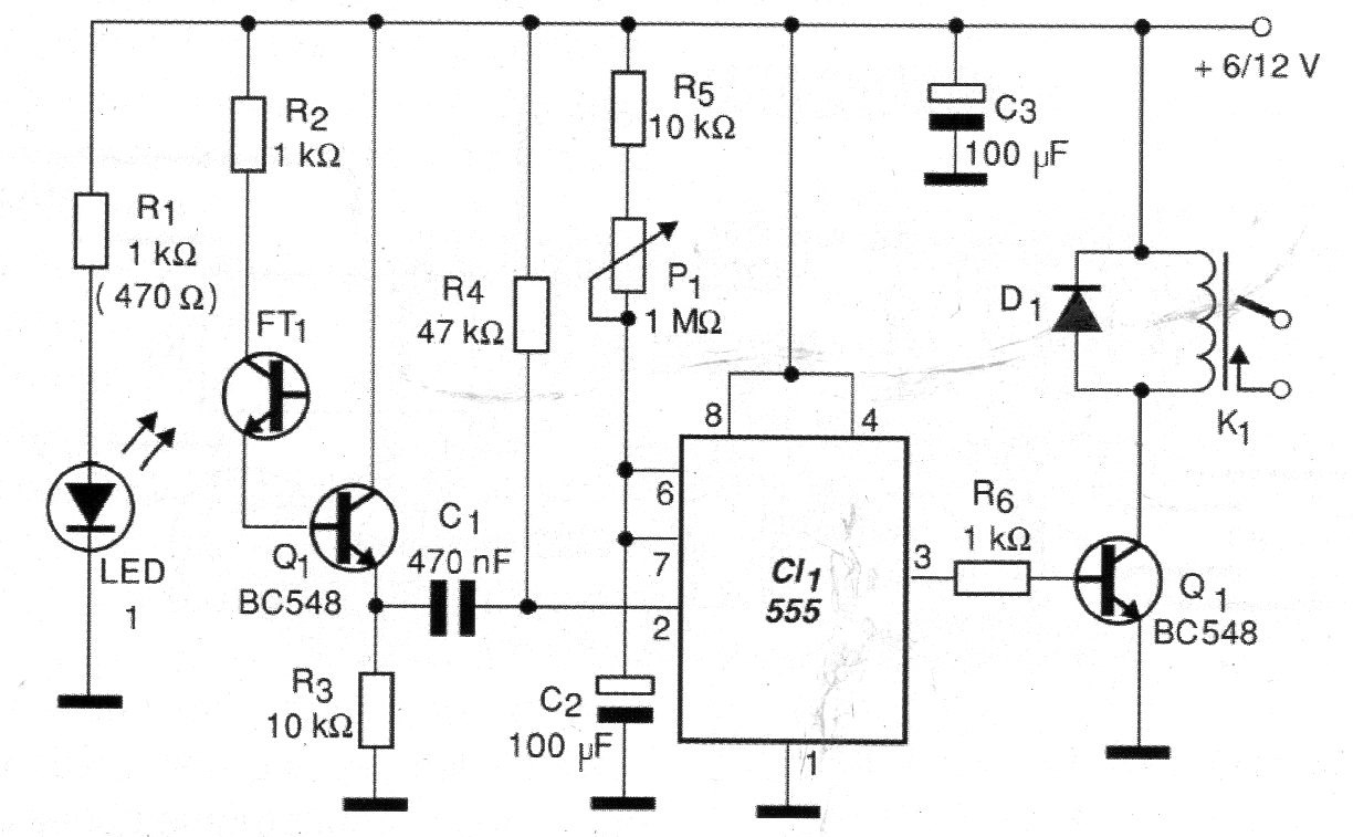
El LED1 es la fuente de luz que está acoplada a un pequeño pedazo de fibra óptica. La fibra óptica se inserta en un pequeño agujero en la envoltura de plástico del propio LED y sujeta con una gota de cola fuerte de modo que la radiación luminosa aparezca en el otro extremo.
Posicionada de modo que el extremo libre quede alineado con un foto-transistor, la fibra mantiene este sensor iluminado y por lo tanto en conducción.
La corriente de emisor del foto-transistor se aplica a la base de un segundo transistor (Q1) para mantenerlo en conducción y con ello el pasador 2 del circuito integrado 555 en el nivel alto. En estas condiciones, el circuito integrado, que está configurado como un multivibrador monoestable se mantiene desactivado.
Cuando una pequeña vibración hace que la fibra óptica oscile, el foco de luz deja de incidir en el sensor y con ello el foto-transistor va al corte.
El resultado es que Q1 tiene su corriente de emisor reducida a punto de llevar el pino 2 del circuito integrado al nivel bajo, pues la tensión cae y con eso ocurre su disparo.
Con el disparo, la salida del circuito integrado 555 va al nivel alto por un intervalo de tiempo que depende tanto del ajuste de P1 así como del valor del capacitor C1. Con los valores de los componentes indicados, este tiempo puede llegar hasta unos dos minutos. Sin embargo, si el lector desea intervalos de disparo más grandes puede aumentar el capacitor C1. El valor máximo recomendado de este capacitor está en torno a 1 500 uF, pues valores mayores presentan fugas que pueden inestabilizar el funcionamiento del circuito.
En la salida del 555 tenemos un transistor que, cuando conduce, excita la bobina de un pequeño relé. Este relé, dependiendo de las características de sus contactos, puede disparar sistemas de aviso de grandes potencias.
El circuito es alimentado por una tensión de 6 V que puede ser extraída por fuente o batería (pilas). Como esta batería debe mantener el LED encendido, lo que significa una corriente entre 20 y 50 mA, según el valor de R4 y la sensibilidad del sensor, en las aplicaciones en que el sistema deba quedarse mucho tiempo conectado no se recomienda el uso de pilas pero sí de fuente.
Esta fuente debe tener una tensión de acuerdo con el relé usado y una corriente en el rango de 200 a 500 mA. Se recomienda el uso de una fuente estabilizada. Sin embargo, en demostraciones, cuando el circuito se enciende por poco tiempo, se pueden utilizar pilas pequeñas o medianas.
MONTAJE
En la figura 3 tenemos el diagrama completo de la alarma.
La disposición de los componentes en una placa de circuito impreso se muestra en la figura 4.
Los resistores son todos de 1/8 W o mayores y los capacitores deben tener tensiones de trabajo mínimas de 6 V. El trimpot puede ser sustituido por un potenciómetro en el montaje experimental, de modo a conseguir la variación del tiempo de disparo.
El resistor R3 se puede cambiar en el rango de 10k ohmios a 100 k ohms para obtener mayor sensibilidad si hay dificultades para enfocar la fibra en el foto-transistor. Cualquier foto-transistor se puede utilizar, incluso los tipos Darlington que proporcionar mayor sensibilidad.
El relé puede ser de cualquier tipo de bajo costo con tensión de bobina de 6 o 12 V y corriente de no más de 50 mA, y si la base tiene formato diferente del original, los cambios en el diseño de la placa de circuito impreso se deben realizar.
El punto crítico del montaje es el sensor.
En el LED rojo redondo común el lector debe hacer con mucho cuidado un agujero con una broca de 1 mm de espesor. Este agujero debe penetrar sólo lo suficiente para permitir el encaje de la fibra, no pudiendo en modo alguno alcanzar la pastilla semiconductora emisora, como muestra la figura 5. Si esto ocurre, el LED se dañará ya no funcionando.

Encajada la fibra se puede mantener en posición con una gota de algún pegamento fuerte (por ejemplo, Bonder, por ejemplo).
Una vez hecho el acoplamiento del LED a la fibra será interesante alimentar el LED con 6 V y un resistor de 470 ohms en serie y verificar si la luz emitida aparece en el extremo de la fibra. Ver que R1 en serie con el LED debe ser de 470 ohms si la alimentación se realiza con 6 V y 1 k ohmios si la alimentación se realiza con 12 V.
Tanto el LED como el foto-transistor se mantienen en una plaquita de circuito impreso. El LED debe colocarse de modo que la fibra quede con su otro extremo alineado con el foto-transistor como muestra la propia figura 5.
Es interesante montar este sistema protegido de la luz ambiente para que se evite que ella incida en el foto-sensor y con ello provoque una pérdida de sensibilidad del circuito.
PRUEBA Y USO
Para probar basta conectar el circuito y colocar inicialmente el trimpot P1 en la posición de menor resistencia. La fibra debe estar alineada con la foto-sensor. Puede ocurrir el disparo del relé en el momento en que se establece la alimentación, pero unos segundos después, incidiendo la luz en el foto-sensor, el relé debe desactivarse.
Mueve de ligera en la fibra o balanceando el sensor, el circuito debe disparar.
Si esto no ocurre, cambie el valor de R3. Si desea, puede utilizar un trimpot de 1 M ohm en lugar de este componente para obtener un ajuste de sensibilidad. Comprobado el funcionamiento es sólo hacer la instalación definitiva del sensor en el lugar en que se desea detectar cualquier balance.
Si el sensor tiene la parte de la fibra desprotegida, se vuelve sensible también a las pequeñas corrientes de aire y el sistema puede servir para detectar "viento". Para uso en máquinas industriales basta montar el sensor en el lugar en que se desea detectar la vibración.
La longitud de la fibra determina la amplitud de las vibraciones que pueden detectarse. Dependiendo de la aplicación la fibra puede tener su longitud cambiada. Es conveniente hacer experimentos en el sentido de obtener la longitud ideal para la aplicación objetivo.
Otra posibilidad interesante de uso consiste en conectar dos foto-transistores en serie para obtener una puerta E óptica. Con dos fibras acopladas a estos foto-transistores tendremos el accionamiento del sistema solamente cuando se detectan vibraciones en dos lugares o en dos modos.
Si uno de los sensores está en posición vertical y otro horizontal, por ejemplo, tendremos una configuración que sólo detecta vibraciones combinadas.
LISTA DE MATERIAL
Semiconductores:
FT1 - Foto-transistores - ver texto
CI-1 - 555 - circuito integrado
Q1, Q2 - BC548 o equivalente - transistores NPN de uso general
LED1 - LED rojo común - ver texto
D1 - 1N4148 - diodo de uso general
Resistores: (1 / 8W, 5%)
R1 - 1 k ohms (12 V), 470 ohms (6 V) - ver texto
R2, R6 - 1 k ohms
R3 - 10 k ohms - ver texto
R4 - 47 k ohms
R5 - 10 k ohms
P1 - 1 M ohms
Capacitores:
C1 - 470 nF - poliéster o cerámico
C2, C3 - 100 uF / 6V - electrolíticos
Varios:
F.O. - fibra óptica - ver texto
K1 - Relé de 6 V o 12 V con 50 mA de bobina - ver texto
S1 - Interruptor simple
B1 - 6 V - 4 pilas o fuente
Placa de circuito impreso, caja para montaje, soporte de pilas o fuente de alimentación, hilos, soldadura, etc.






