Publicado en 2007 en una revista técnica, este artículo describe el montaje de un interesante inversor que permite alimentar lámparas fluorescentes con pilas comunes o recargables. También funciona con la batería de 12 V del coche. Se trata de un diseño ideal para camping, en sistemas de luz de emergencia o para el coche, como luz de servicio. El circuito es actual, pues los componentes usados se pueden encontrar fácilmente en el comercio especializado y son de bajo costo, admitiendo equivalentes. La alta tensión obtenida en la salida también permite que este proyecto sea adaptado para funcionar como un sonido electrificador.
Introducción
Este proyecto describe el montaje de un inversor de tensión que permite encender lámparas fluorescentes de 4 a 15 watts a partir de 4 pilas recargables de Nicad, 4 pilas comunes tamaño C o D o aún baterías de 6 y 12 V. El circuito es ideal para ser agregado a un sistema de iluminación de emergencia ahora que estamos ante la posibilidad de cortes inesperados de energía. Con el alto rendimiento del circuito se puede aumentar la autonomía de pilas o baterías en los sistemas de emergencia.
Las lámparas incandescentes poseen un bajo rendimiento en la conversión de energía eléctrica en luz. De hecho, menos del 30% de la energía se convierte en luz lo que significa la necesidad de compensar con la potencia el nivel de iluminación deseado.
Este problema es especialmente grave en los sistemas de iluminación de emergencia que hacen uso de lámparas incandescentes, pues necesitamos una potencia mayor que reduce la autonomía de la fuente. Con el uso de un inversor podemos usar lámparas fluorescentes, e incluso si su rendimiento no es 100% la posibilidad de usar lámparas más eficientes significa que la autonomía de la batería puede ser ampliada con la generación también de más luz.
El inversor que presentamos es de pequeña potencia para pequeñas lámparas fluorescentes y puede funcionar hasta de las pilas lo que lo hace ideal para un sistema doméstico de bajo consumo. Sólo tiene pilas recargables en carga constante o batería o incluso pilas comunes que una o más lámparas fluorescentes pueden mantenerse encendidas durante algunas horas en el caso del corte de energía.
El uso de MOSFETs de potencia en la excitación del transformador hace el circuito bastante eficiente incluso usando un transformador común y su simplicidad permite que sea instalado fácilmente en una pequeña caja.
Esta caja puede también incluir todo el sistema de emergencia y carga de la batería.
COMO FUNCIONA
Para elevar la tensión de 6 o 12 V de pilas y baterías al valor necesario la ionización de lámparas fluorescentes necesitamos un circuito oscilador de potencia que normalmente opera entre 500 y 5000 Hz dependiendo del transformador usado.
En nuestro caso utilizamos un circuito integrado CMOS del tipo 7555 (equivalente al bipolar 555 que también se puede utilizar) en la configuración asimétrica donde la frecuencia depende de R1, R2 y C1. Con los valores indicados, teniendo en cuenta la tolerancia de los componentes el circuito oscilará en el rango indicado.
Los lectores que deseen pueden intercambiar R1 por un trimpot de 100 k ohms en serie con un resistor de 1 k ohms y con ello tener un ajuste de la frecuencia para encontrar la resonancia del transformador y por lo tanto el mayor rendimiento.
Los pulsos rectangulares del 7555 se aplican a la compuerta de un FET de potencia. Este tipo de transistor puede controlar corrientes muy altas pasando a un estado de muyo baja resistencia entre el drenaje y la fuente cuando están saturados.
Esto posibilita la transferencia con alto rendimiento de la energía de la batería que alimenta el circuito al secundario del transformador que tiene como carga.
El transformador utilizado es del tipo con primario de acuerdo con la red local y secundaria de 6 o 12 V y corriente en el rango de 100 a 250 mA (tipo pequeño, por lo tanto). El secundario de baja tensión funciona como primario recibiendo las muñecas del oscilador y en el primario aparece una alta tensión con picos de intensidad suficiente para ionizar la lámpara y encenderse.
Como la forma de onda del circuito no es senoidal y ni la frecuencia de 60 Hz, incluso cuando usamos un transformador de 110 V o 220 V de primario, la tensión que aparece en este devanado no tiene estos valores.
En algunos de sus picos pueden superar los 400 V lo que hace que incluso lámparas gastadas que ya no funcionen en la red de energía encienden sin problemas en este inversor. Es importante observar que la potencia del circuito no es la potencia de la luz usada, por lo que para una lámpara más grande (15 W, por ejemplo) se encender con un brillo reducido.
Conservación de la energía
No se puede crear energía.
Recuerde que la energía que obtiene en la salida de un inversor es la energía que su batería entrega. Por lo tanto, no espere obtener más que pilas o baterías que pueden proporcionar en un circuito de este tipo.
Muchos piensan que pueden aumentar tanto la tensión como la corriente que una pila o batería puede proporcionar lo que significa "crear energía".
Como en la naturaleza nada se crea, nada se pierde pero todo se transforma (Lavoisier) ningún inversor podrá ser usado para aumentar la "energía" de pilas o baterías.
MONTAJE
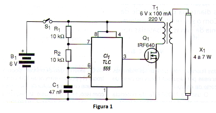
El diagrama completo del inversor se muestra en la figura 1.
La disposición de los componentes en una pequeña placa de circuito impreso se muestra en la figura 2.
Para las corrientes de hasta 200 mA el transistor no necesita radiador de calor. Sin embargo, si la corriente tiende a un valor mayor, lo que puede ser percibido por el calentamiento del transistor será interesante dotarlo de un pequeño disipador de calor.
Este disipador puede ser una plaquita de metal doblada en "U" con unos 4 a 5 cm2 de área. Cualquier FET de potencia que tenga una corriente de drenaje de 1 A o más puede ser usado en el proyecto.
El transformador puede ser de 110 V o 220 V de bobinado primario y secundario de 5 o 6 V coin corriente entre 100 y 300 mA. Dependiendo de la lámpara será interesante utilizar el más pequeño.
La lámpara fluorescente puede ser de cualquier tipo de 4 a 15 watts.
Para la alimentación hay varias posibilidades:
a) 4 pilas comunes medias o grandes - con esta alimentación tendremos algunas horas de autonomía dependiendo de la corriente específica de su proyecto la cual fundamental es dada por las características del transformador. La desventaja de esta alimentación es que sólo podemos usar las pilas una sola vez.
b) 4 pilas recargables de Nicad media o grande - tendremos una buena autonomía con la ventaja de que podemos recargar las pilas para ser usadas nuevamente.
c) Batería de 6 o 12 V - en este caso la ventaja está en la mayor autonomía y también en la posibilidad de recargar la batería.
Es interesante pensar en la posibilidad de agregar al circuito un cargador que permanezca permanentemente conectado en la red de energía.
Inversores para electrodomésticos
Este tipo de circuito con señales rectangulares y frecuencia diferente de 60 Hz no sirve para alimentar muchos electrodomésticos y electrónicos. De hecho, los picos de alta tensión pueden ser peligrosos para estos aparatos y la propia frecuencia se utiliza en electrodomésticos que tienen motores para sincronizar su movimiento. Los electro-electrónicos sensibles a la forma de onda y frecuencia de la red sólo deben ser alimentados por inversores apropiados que generen una tensión senoidal regulada de 60 Hz.
PRUEBA Y USO
Para probar el aparato basta con colocar la fuente de alimentación (pilas o batería) la lámpara debe encenderse. Si el brillo no es grande se puede aterrizar R1 y R2 en el rango de 2,2 k ohms a 47 k ohms para obtener una frecuencia de oscilación que resulte en mejor rendimiento casándose con las características del transformador usado.
Una posibilidad ya discutida consiste en agregar un trimpot de ajuste.
No toque los cables que van a la lámpara.
A pesar de ser alimentado por pilas y batería, la tensión llega a superar a 400 V lo que, a pesar de no ser mortal, causa un choque bastante desagradable. La lámpara fluorescente puede quedar lejos del aparato, sin problemas, dependiendo de la aplicación.
Comprobado el funcionamiento es sólo hacer la instalación en una caja para facilitar su transporte y uso.
Nota: con la alimentación por un enchufe del tipo encendedor de cigarrillos de coche, el inversor puede funcionar en el coche.
LISTA DE MATERIAL
Semiconductores:
CI-1 - TLC7555 o TLC555 - circuito integrado CMOS
Q1 - IRF640 - Transistores de Efecto de Campo de Potencia - o equivalente - ver texto
Resistores: (1/8 W, 5%)
R1, R2 - 10 k ohms - marrón, negro, naranja
Capacitores:
C1 - 47 nF - poliéster o cerámico
Varios:
T1 - Transformador con un rango de 110 V o 220 V y secundario de 5 o 6 V con corriente de 100 a 300 mA - ver texto
X1 - lámpara fluorescente pequeña 4 a 15 W
S1 - Interruptor simple
B1 - Pilas o batería - 6 a 12 V - ver texto
Placa de circuito impreso, caja para montaje, zócalo para lámpara fluorescente, soporte de pilas, hilos, soldadura.





